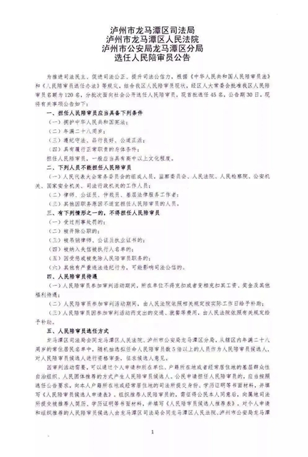
川南在线 发布时间:2022-05-26
在人民法院中有这样一群人,他们来自群众,但在办案过程中,与法官拥有同样的权利,他们通民情、知民意,他们就是被称为“无袍法官”的人民陪审员。

自《中华人民共和国人民陪审员法》正式颁布施行以来,龙马潭法院认真贯彻落实人民陪审员制度,多措并举推进人民陪审员工作。
规范选任,健全队伍

2018年4月至今,龙马潭法院坚持“两个随机”为主、个人申请和组织推荐为辅的原则,共选任人民陪审员90名,现共有人民陪审员120名。这120名人民陪审员分别来自政府机关、街道、学校等各个领域,具有广泛的代表性,其中具有专业知识的人民陪审员20人,占比16.67%,主要集中在财会、建工、医学领域,人民陪审员队伍建设较为完善。

完善机制,保障参审



一是建立健全错时参审机制,通过“人民陪审员工作群”发布庭审信息,采用自主报名的形式,人民陪审员根据个人工作安排情况自主报名参审,有力缓解“工陪矛盾”;二是设置专人管理参审台账,规定一人每月参审次数不能超过两次,严格规范陪审数量;三是建立问题清单,通过庭前阅卷、法官指引等保障机制,引导人民陪审员深度参审。

2021年,在人民陪审员赵衍明、刘汉坤、刘灰、官敏与3名法官组成的七人合议庭审理的四川首例运用“可视锚鱼”设备在长江流域非法捕捞水产品刑事附带民事公益诉讼案件中,人民陪审员的专业优势作用发挥明显,该案件被中央电视台《社会与法》频道转载播放。
加强保障,提升能力

一是建立人民陪审员专项经费保障制度,对人民陪审员参审案件的工作量进行科学统计,根据案件繁简程度核准工作时间,确定具体补助标准,及时发放陪审补助津贴,极大调动了人民陪审员工作的积极性,促使人民陪审员工作良性发展;
二是强化培训工作,采取庭审观摩、专家到场授课、与法官进行技能研讨、陪审员之间交流陪审心得等多种形式相结合的培训模式,着力提升人民陪审员的履职能力。
(来源:泸州市龙马潭区人民法院 文稿:赵合琴)
编辑:李永鑫
关注川南在线网微信公众号
长按或扫描二维码 ,获取更多最新资讯
其他