川南在线 发布时间:2025-04-25
自贡彩灯又又又上央视啦!
凭借富有个性的文化品位和艺术魅力,自贡彩灯已经成为全球各地灯会的主角。
如今,自贡彩灯已经占据彩灯国内市场85%和国际市场92%的份额,行业年产值超过60亿元!
五一假期还没想好去哪里玩?那自贡灯会必须冲呀!!
这个五一假期,自贡灯会又有新花样!当探索梦幻仙境的爱丽丝遇上华灯璀璨的自贡灯会,将碰撞出怎样的火花?
4月23日,记者从中华彩灯大世界了解到,“五一”假期,中华彩灯大世界将举行以“灯彩幻梦·奇境漫游”为主题的系列精彩演出。
同时,官方还将推出线上互动活动,网友有机会获得包括自贡灯会门票、酒店住宿套房在内的精品大礼包。

据了解,“五一”假期,第31届自贡国际恐龙灯会开闭园时间为17:00—23:00。
本届灯会在整体灯组设计方面充分融入了剪纸、瓷器、川戏、吹塑等多种非遗元素,打造了“迎春贺年”“侏罗纪河谷”“阆苑仙境”“欢乐盛典”“自贡年轮”“文明交辉”“一路繁花”七个版块内容,共有12组特大型灯组、7组大型灯组与200余组中小型灯组。


为丰富游客假日体验,5月1日至4日,在灯会“盐街灯市”区域将举行爱丽丝奇幻之旅巡游。
巡游根据经典IP《爱丽丝梦游仙境》改编,15名NPC将在此区域进行互动、巡游。同时,“阆苑仙境”区域也将进行爱丽丝奇幻之旅NPC互动。

5月1日至5日,在“凡人不凡”“喜迎财神”“五谷丰登”区域都将有相应活动,等待游人“偶遇”。
主舞台区域将进行“灯映山河·人间自贡”专场演艺,包括国潮舞蹈、川剧变脸、赛博敦煌舞蹈等表演,带来“光中见史 ,影中有魂”的趣味体验,让游客近距离感受节日的热烈氛围。

5月1日至5日每晚,定制无人机队将以夜空为幕奉献精彩表演。届时,千架无人机将化作流动星光,呈现“千灯齐舞”“ 五一劳动节”字样及自贡标志性景观(恐龙、彩灯)。
无人机编队模拟流星划过、灯河奔涌,最终汇聚成“天地共鸣”巨型灯阵,营造“星灯合一、光耀古今”的震撼画面。


除了精彩演艺,还有文旅大礼包等着游客来拿!
为回馈广大网友,4月26日至5月1日期间,持续关注“自贡文旅发展集团”微信公众号,即有机会赢取丰厚奖励,同时,在灯会现场参与线下互动,还可领取精美的游园小灯笼。


购票价格方面
记者了解到,“五一”假期期间,灯会成人票为118元/张,限1名成人使用(含18周岁-64周岁的成人);市民票98元/张,限身份证或户口所在地为自贡/内江市民;学生票/长者票80元/张,凭学生证、身份证可购买学生票。
票务政策如下:

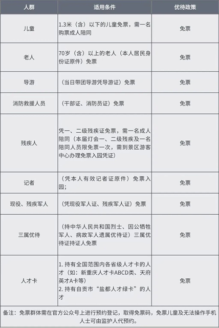
今年,自贡灯会还为不同群体提供了大量优惠政策!
“五一”假期期间,劳模凭身份证和相关证明可享受本人免票优惠。此外,儿童、老人、导游、记者、消防救援人员、现役及残疾军人、持三属优待证人员、盐都人才绿卡持有人员等群体也可享受免票待遇。
免票政策如下:

交通方面
四川省外游客可选择落地成都天府机场,转高铁前往自贡站,成都、重庆等区域游客可直接乘高铁前往自贡站,打车10分钟即达。自驾游客可导航“中华彩灯大世界”,选择1、2号停车场停车较为便利。

本文图片由中华彩灯大世界提供
这么精彩的自贡灯会怎能错过?快约上你的游玩搭子一起来解锁中国灯城的神仙假期吧~
(来源:自贡网综合 记者 周姝)
编辑:李永鑫
关注川南在线网微信公众号
长按或扫描二维码 ,获取更多最新资讯
其他