川南在线 发布时间:2022-10-11
免申即享,顾名思义是惠企政策免予申报,直接享受,即“政策找企业”主动服务。今年6月,《自贡市推行“免申即享”优化营商环境改革方案》出台,首批20项政策精准直达助企。
10月10日,记者从自贡市政务服务和数字化管理局了解到,截至目前,市、区县两级共兑现奖补政策7项,惠及企业56户,兑现资金725万元。
“我们负责兑现全市高新技术企业奖励,在7月下旬,已向17家首次通过国家认定的高新技术企业发放了每户20万元的奖励。”自贡市科技局相关负责人介绍,通过后台数据比对,精准匹配符合发放资格的企业信息,我市的驰宇盐品、明峰陶业、晨辉硬合、东方龙源等17家公司得到实惠。
8月初,位于沿滩区工业集中区的云帆锦绣新型建材有限公司入账了20万元,这是区级财政兑现发放的“培育中小企业发展上台阶”奖励。企业负责人表示,企业没有提交任何资料,就拿到了奖励资金,感觉很温暖,也对今后的发展充满信心。

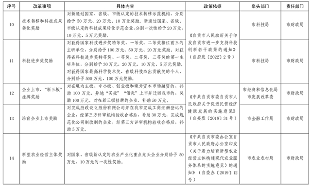
记者了解到,由自贡市政府办印发的《自贡市推行“免申即享”优化营商环境改革方案》于6月6日正式出炉。首批20项“免申即享”事项包括:
技术创新示范企业奖励、专精特新企业奖励、瞪羚企业培育入库奖励、高新技术企业奖励、研发机构建设奖励、科技创新平台奖励、科技孵化载体奖励、创新创业大赛奖励、众创空间认定奖励、技术转移和科技成果转化奖励、科技进步奖奖励、企业上市或“新三板”挂牌奖励、培育企业上市奖励、新型农业经营主体奖励、制造业质量标杆企业奖励、制造业企业上台阶奖励、制造业单项冠军奖励、绿色制造发展奖励、工业固废综合利用奖励、首次认定技术先进型服务企业奖励。每个事项均有对应的配套奖励,5万至100万元不等。



同时,方案中对审核资格、下达预算、兑现奖补等方面,进行了明确和细化,最大限度精简审批环节、优化工作流程,分类落实政策。
自贡市营商环境线索征集热线:19980221234
(来源:自贡网 记者 欧亚非)
编辑:李永鑫
关注川南在线网微信公众号
长按或扫描二维码 ,获取更多最新资讯
其他