宜宾新闻网 发布时间:2018-07-26

宜宾长城中国神话世界影视基地(资料图)
7月25日,记者从宜宾市文化广电新闻出版局获悉,包括宜宾长城中国神话世界影视基地在内的17个宜宾市景点被列入四川省广播电视节目制作协会拍摄基地,将在今后全省影视制作机构创作中被重点推荐。
四川省广播电视节目制作协会在复函中提到,酒都宜宾是著名的历史文化名城,也是南丝绸之路的起点,素有“西南半壁古戎州”的美誉。宜宾不仅有蜀南竹海、石海洞乡举世闻名,李庄古镇、夕佳山民居、僰王山等景区也各具特色。此次所列17个景点,或历史悠久,或人文荟萃,大多兼而有之,不少景点被影视界所熟知。
据悉,四川省广播电视节目制作协会于2016年在成都成立,旨在进一步凝聚省内广播电视界各方面力量,发掘各类资源,加强沟通交流,搭建合作平台,形成发展合力,促进四川广播电视产业的繁荣发展作出积极的贡献。
协会按照四川省委宣传部“做强四川影视”的要求,积极推动电影、电视剧、纪录片创作生产,凝聚力量,形成合力。此次宜宾17个景点被列入协会拍摄基地,为宣传宜宾风土人情,塑造宜宾新形象打开了全新的“窗口”。(记者 潘一豪)
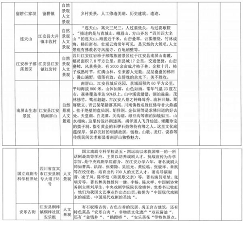
附:17个拍摄基地名单



编辑:成欣
关注川南在线网微信公众号
长按或扫描二维码 ,获取更多最新资讯
其他