川南在线 发布时间:2019-06-01


今(1)日上午,2019年龙马潭区乡村文化旅游节在双加镇正式启动。来自四面八方的游客和市民朋友汇聚双加镇十里渔湾,现场游人如织热闹非凡。
启动仪式上,在现场热闹的礼炮声中,20个身穿红袍、犹如从年画中走出来的小姑娘带来开场舞《梦娃》,该节目取材于“中国梦娃娃公益广告”,体现社会主义核心价值观,加上漂亮鲜艳的舞美,以及小女孩儿天真可爱的表演,不少观众掏出了手机记录下这唯美的一刻。












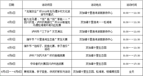
据了解,“龙驰实业”杯2019年龙马潭乡村文化旅游节,是龙马潭区第一时间以实际行动贯彻落实全省文化和旅游发展大会精神的生动实践,更是强力推进该区文化和旅游跨越发展的重大举措。节庆从6月1日到6月9日,跨“六一”国际儿童节和端午节,其中明(2)日将举行魅力龙马潭•“悦”跑“悦”享跑——“四川农信•泸州农商银行”杯2019首届龙马潭松滩湖环湖马拉松赛,端午期间将举行“我们的节日•乐趣端午”主题活动,除此之外,抓鱼、钓鱼、黄桃采摘、生态鱼烹饪技能大赛等一系列丰富多彩的活动,也将在旅游文化节期间陆续开展,欢迎广大市民前往观光、游玩。

相关报道:
2019年龙马潭乡村文化旅游节6月1日启动 为期一周:/Article/cnjc/201905/144869.html
2019年龙马潭乡村文化旅游节即将启动,到底有好巴适好安逸?/Article/jryw/201905/144965.html
首届龙马潭松滩湖环湖马拉松赛的火爆,你想象不到!/Article/ttyw/201905/145023.html
摸鱼儿、包粽子、摘黄桃……去双加十里渔湾,嗨翻端午节!/Article/jryw/201905/145079.html
摸鱼、钓鱼、烹鱼、吃鱼…“十里渔湾”“鱼”味无穷!
/Article/ttyw/201905/145138.html
好停车不?好就餐不?……好客双加只等你来!
/Article/ttyw/201905/145219.html
中华垂钓大赛泸州选拔赛即将开战,报名从速!/Article/ttyw/201905/145332.html
龙马潭乡村文化旅游节后天开幕!活动、交通、就餐指南来了!/Article/jryw/201905/145322.html
龙马潭乡村文化旅游节:万事俱备 明日开幕/Article/jryw/201905/145674.html
龙马潭乡村文化旅游节今日盛大开幕
/Article/ttyw/201906/145676.html
(温华谯 摄影报道)
编辑:马骁
关注川南在线网微信公众号
长按或扫描二维码 ,获取更多最新资讯
其他