四川新闻网 发布时间:2019-05-16
周末将至,结束工作的疲劳,投入大自然,约上两三好友赏花,不亦乐乎。5月16日,记者从四川省林业和草原局获悉,阳光明媚的五月,娇艳的花朵在春夏交替之季绚丽绽放,一片繁花似锦,蜀葵花、三角梅、杜鹃花、玫瑰花、月季花、毛地黄、虞美人、蔷薇花等竞相绽放,美不胜收,让人流连忘返。


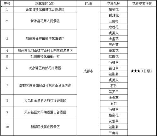
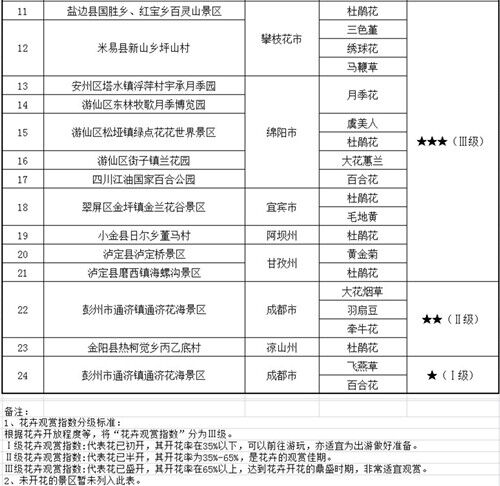
2019年四川省第十二期花卉观赏指数(图据四川省林业和草原局官方网站)
2019年四川省第十二期花卉观赏指数推荐这些赏花好地方。成都市金堂县转龙镇鲜花山谷景区的蜀葵花、新津县花舞人间景区的三角梅、彭州市通济镇通济花海景区的虞美人、彭州市龙门山镇宝山村太阳湾旅游景区的蔷薇花、郫都区唐昌镇战旗村第五季妈妈农庄的紫罗兰、攀枝花市盐边县国胜乡、红宝乡百灵山景区的杜鹃花、绵阳市安州区塔水镇浮萍村宇承月季园的月季花、宜宾市翠屏区金坪镇金兰花谷景区的毛地黄、阿坝州小金县日尔乡董马村的杜鹃花、甘孜州泸定县泸定桥景区的黄金菊。(记者 刘佩佩)
编辑:成欣
关注川南在线网微信公众号
长按或扫描二维码 ,获取更多最新资讯
其他