川南在线 发布时间:2019-05-29
一处失信,处处受限。泸州市针对被人民法院采取限制消费措施的被执行人又采取了新的限制消费措施,规定“被人民法院采取限制消费措施的被执行人”队伍成员的孩子不能进入高收费民办学校就读。
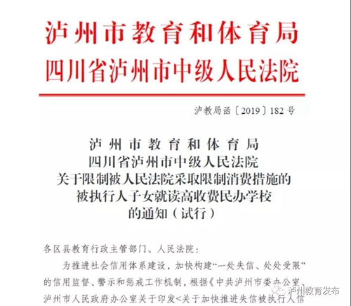
5月27日,泸州市教育和体育局、泸州市中级人民法院联合下发《关于限制被人民法院采取限制消费措施的被执行人子女就读高收费民办学校的通知(试行)》(下称通知)。通知对被人民法院采取限制消费措施的被执行人和高收费民办学校进行了界定,明确被人民法院采取限制消费措施的被执行人查询对象和查询方式以及查询结果进行处理。

据悉,该《通知》将在今年暑期招生工作中全面启动。值得一提的是,这是泸州市教育和体育局首次与泸州市中级人民法院联合发出的《通知》,同时也是全市首个对“被人民法院采取限制消费措施的被执行人”子女不得进入高收费民办学校就读的限制消费措施发下的正式《通知》。




那么,如何界定《通知》的被人民法院采取限制消费措施的被执行人、高收费民办学校?新的消费限制措施又是如何操作的呢?
1:被人民法院采取限制消费措施的被执行人的界定
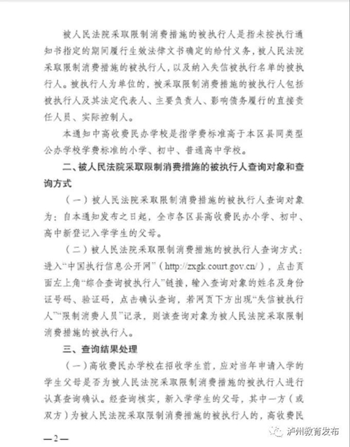
被人民法院采取限制消费措施的被执行人是指未按执行通知书指定的期间履行生效法律文书确定的给付义务,被人民法院采取限制消费措施的被执行人,以及纳入失信被执行名单的被执行人。被执行人为单位的,被采取限制消费措施的被执行人包括被执行人及其法定代表人、主要负责人、影响债务履行的直接责任人员、实际控制人。
2:高收费民办学校的界定
本通知中高收费民办学校是指学费标准高于本区县同类型公办学校学费标准的小学、初中、普通高中学校。
3:被人民法院采取限制消费措施的被执行人查询对象
被人民法院采取限制消费措施的被执行人查询对象为:自本通知发布之日起,全市各区县高收费民办小学、初中、高中新登记入学学生的父母。
4:被人民法院采取限制消费措施的被执行人查询方式
被人民法院采取限制消费措施的被执行人查询方式:进入“中国执行信息公开网”(http://zxgk.court.v.cn/),点击页面左上角“综合查询被执行人”链接,输入查询对象的姓名及身份证号码、验证码,点击确认查询,若网页下方出现“失信被执行人”“限制消费人员”记录,则该查询对象为被人民法院采取限制消费措施的被执行人。
5:查询结果处理
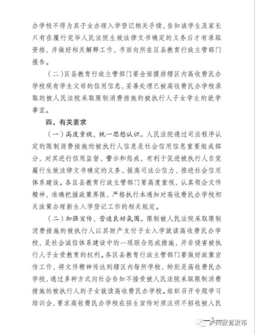
(一)高收费民办学校在招收学生前,应对当年申请入学的学生父母是否为被人民法院采取限制消费措施的被执行人进行认真查询确认。经查询核实,新入学学生的父母,其中一方(或双方)为被人民法院采取限制消费措施的被执行人的,高收费民办学校不得为其子女办理入学登记相关手续,告知该学生及家长只有在履行完毕人民法院生效法律文书确定的义务后才有录取资格,并做好相关解释工作,书面向所在区县教育行政主管部门报告。
(二)区县教育行政主管部门要全面摸排辖区内高收费民办学校现有学生父母的信用信息,妥善处理已被高收费民办学校录取的被人民法院采取限制消费措施的被执行人子女学生的就学事宜。(张瑞波)
编辑:成欣
关注川南在线网微信公众号
长按或扫描二维码 ,获取更多最新资讯
其他