川南在线 发布时间:2019-05-31



盼望着,盼望着,旅游的又一个春天到了!明(6月1)日,备受广大市民关注的“龙驰实业”杯2019年龙马潭乡村文化旅游节,就将在龙马潭区双加镇十里渔湾拉开大幕!目前,本次文化旅游节的各项准备活动都已准备完毕,就待明日正式“揭开盖头”,迎接八方游客!




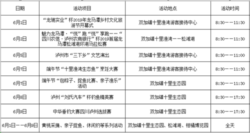
本届乡村文化旅游节,以“十里渔湾游巴适,美丽乡村耍安逸”为主题,为期一周,跨“六一”国际儿童节和端午节,由松滩湖环湖马拉松赛、群众文化趣味活动、十里渔湾生态鱼烹饪技能大赛、“我们的节日·乐趣端午”等主题活动组成。







伴随着本届乡村文化旅游节明日的开幕,广大游客就可以尽情地前往十里渔湾,游巴适、耍安逸,在这里尽情地“嗨”,在这阳光灿烂的日子里度过一个欢乐的“旅游周”!



下面,附上本网精心准备的“龙驰实业”杯2019年龙马潭乡村文化旅游节“旅游手册”
一、主要活动日程



二、现场位置和交通指南



(一)自驾线路
1、泸州-安宁-石洞-双加
2、泸州-高坝-临港大道-机场快速路-港城大道-双加
3、泸县-港城大道-双加
(二)公交线路
1、西南商贸城乘坐40路B到双加农贸市场站下车,朝十里渔湾方向走
2、或在小市公交商城坐40路,在双加农贸市场站下车
3、在商贸城坐福集(老路),隆昌(非高速),喻寺的车,在双加下车
三、就餐指南

星元酒家:双加镇友谊街32幢10号门市;王涛,13568621488;芋儿鸡、水煮鱼。
双福满堂酒家:友谊街217号;李怀银,15984009959;铁板排骨、铁板肥肠。
烹点福酒楼:友谊街;肖清,18281160491;干烧鱼、手撕兔。
祥和农家乐:新渔村口子上;李威,15984035398;鱼香鲫鱼、酸菜豆瓣粉肠汤、广式烧鹅。
龙井园农庄:枝子园村;李小红13079164777、6669816;凉拌土鸡、土鸡汤锅、红烧土鸭等土味农家菜、白水鱼、红烧豪猪、碎米牛肉、麻麻鱼、渣渣肥肠。
双加大酒店:友谊街;熊科宣,2518978、13909080577;手抓羊排、干煸汤圆、青椒银丝兔、秘制炝锅鱼、密椒排骨。
桔园农庄:大冲头村7组;冷承霖,15283006166;农家菜。
周冲农家乐:大冲头村;熊良彬,15082084621;农家小菜。

双加镇、十里渔湾各餐饮店、农家乐正在紧锣密鼓准备之中




十里渔湾,“鱼味”无穷(现场实景照片)





相关报道:
2019年龙马潭乡村文化旅游节6月1日启动 为期一周:/Article/jryw/201905/144965.html
2019年龙马潭乡村文化旅游节即将启动,到底有好巴适好安逸?/Article/jryw/201905/144965.html
首届龙马潭松滩湖环湖马拉松赛的火爆,你想象不到!/Article/jryw/201905/145020.html
摸鱼儿、包粽子、摘黄桃……去双加十里渔湾,嗨翻端午节!/Article/jryw/201905/145079.html
摸鱼、钓鱼、烹鱼、吃鱼…“十里渔湾”“鱼”味无穷!/Article/ttyw/201905/145138.html
好停车不?好就餐不?……好客双加只等你来!/Article/jryw/201905/145202.html
龙马潭乡村文化旅游节后天开幕!活动、交通、就餐指南来了!/Article/jryw/201905/145322.html
(完)
编辑:成欣
关注川南在线网微信公众号
长按或扫描二维码 ,获取更多最新资讯
其他