川南在线 发布时间:2021-09-24
近期,我国新冠肺炎本土病例持续增加。9月21日,黑龙江省哈尔滨市通报发现3例新冠肺炎确诊病例。
22日晚,央视《新闻1+1》连线国家卫健委赴福建工作组专家吴浩,分析了厦门疫情现状并作出研判——
针对大家关心的十一假期出游的问题,吴浩表示:去厦门旅游这个愿望,可能大家在十一是实现不了了。
因为对于一个地区来讲,厦门已经是有四个城区有病例发生,我们常规来讲,全域降为低风险的条件是社区发现病例是零,从今天开始,加14天的话,肯定就是十一已经过了,所以说在此之前非必要还是不来厦。
国庆长假即将到来,为科学精准防控疫情,严防疫情输入,泸州市疾控中心向市民提出防控建议:

2021年9月7日(含)以来有黑龙江省哈尔滨市巴彦县、道里区、南岗区旅居史的来泸返泸人员在做好个人防护的情况下,请主动向当地社区进行健康申报,并配合当地疫情防控指挥部的所有防控措施。
鉴于当前的疫情形势,如无必须,建议近期不要前往福建省和黑龙江省哈尔滨市。
旅行返程后,应密切关注自身及家人的身体状况,如出现发热、干咳、乏力等可疑症状,要佩戴口罩及时到附近医院发热门诊就医。就诊时不建议乘坐公共交通工具。不要带病上班,及时向单位或社区报告旅行史、接触史及身体异常情况。
广大群众要继续时刻保持良好的个人防护意识,养成随身携带口罩,科学规范佩戴口罩(尤其是在乘坐公共交通工具和在公共场所活动时)、勤洗手、常通风、保持安全社交距离的卫生习惯;不扎堆、不聚会,倡导健康生活方式。
接种新冠疫苗是预防控制新冠肺炎传播最经济、最有效、最方便的措施,更是每一位公民应尽的责任和义务,请符合新冠疫苗接种条件的群众积极主动参与新冠病毒疫苗接种,携手共筑全民免疫屏障。
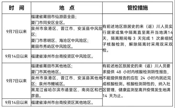
附:国内中高风险地区来(返)泸人员管理措施

(来源:泸州疾控)
编辑:李永鑫
关注川南在线网微信公众号
长按或扫描二维码 ,获取更多最新资讯
其他