川南在线 发布时间:2021-09-26
四川省五大经济区“十四五”规划已于日前发布。
五大经济区:
《成都平原经济区“十四五”一体化发展规划》
《川南经济区“十四五”一体化发展规划》
《川东北经济区“十四五”振兴发展规划》
《攀西经济区“十四五”转型升级发展规划
《川西北生态示范区“十四五”发展规划》

五大经济区的“十四五”规划各有特色,川南经济区如何发展?规划涉及哪些具体项目?自贡有哪些具体任务?速看详情!
川南经济区“十四五”规划公布
迈上万亿台阶,川南经济区“十四五”规划公布。
《川南经济区“十四五”一体化发展规划》近日发布。《规划》提出,到2025年,川南经济区的经济总量将达到1.1万亿元,迈上万亿台阶。
“十三五”时期,川南经济区地区生产总值从2015年的4828亿元增加到2020年的7884亿元,占全省比重从15.9%提高到16.2%。按可比价格计算年均增长7.5%,增速居五大片区首位。“十四五”期间又该如何发力?
《规划》提出,到2025年,川南经济区一体化发展体制机制更加健全,基础设施、产业发展、生态环境、公共服务等领域基本实现一体化,区域综合实力、辐射带动能力显著增强,打造成为全省第二经济增长极。经济增速高于全省平均水平,人均地区生产总值与全省平均水平的差距明显缩小,区域发展能级全面提升,经济和人口承载力显著增强,在全省经济发展中的地位和作用更加凸显。
展望2035年,川南经济区一体化发展达到较高水平,现代产业体系基本形成,城乡区域发展更加协调,基础设施现代化水平明显提升,基本公共服务实现均等化,人民生活更加富裕,成为带动成渝地区高质量发展的重要增长极,与全国全省同步基本实现现代化。
《规划》对川南经济区的发展定位为——
川渝滇黔结合部区域经济中心。强化全国性综合交通枢纽作用,扩大开放开发战略叠加效应,提升对区域资源要素的集聚集成和转化能力,打造产业和人口优势承载地,建设辐射带动和服务川渝滇黔结合部区域发展重要的经济中心。
现代产业创新发展示范区。坚持高端产业引领带动,深度融入全球产业链创新链价值链,强化科技创新和产业协同融合,加快发展战略性新兴产业,促进传统产业提档升级,提升产业链供应链稳定性,协同构建现代产业体系。
四川南向开放重要门户。加快南向开放大通道建设,拓展对外开放渠道,提升开放平台能级,营造一流营商环境,强化与粤港澳大湾区、北部湾经济区、南亚和东南亚多领域互利共赢的务实合作,成为四川南向开放主战场和排头兵。
长江上游绿色发展示范区。走生产发展、生活富裕、生态良好的文明发展道路,发展绿色产业,建立健全生态产品价值实现机制,推动发展方式向绿色低碳循环转变,筑牢长江上游生态屏障,树立全国生态文明建设样板。

自贡板仓工业园区
这些关键点涉及自贡
发展基础
→基础设施建设取得新突破。铁公水空立体交通体系不断完善,成贵铁路和宜叙、叙古、荣泸、成宜等高速公路建成通车,泸州云龙机场、宜宾五粮液机场实现通航运营,自贡凤鸣通用机场建成投运,成自宜高铁、渝昆高铁、川南城际铁路、隆黄铁路叙永至毕节段和泸州至永川、内江至大足等高速公路加快建设,泸州港、宜宾港资源整合取得突破。水利基础设施进一步完善,自贡小井沟水库、内江联合水库基本建成,向家坝灌区北总干渠一期等大中型水利工程加快推进。

自贡凤鸣通用机场

成自高铁全线重难点工程成自泸高速立交双线特大桥顺利合龙
开放合作迈上新台阶。中国(四川)自由贸易试验区川南临港片区形成制度创新成果320项,四川自由贸易试验区宜宾、自贡、内江协同改革先行区加快建设。泸州、宜宾获批综合保税区、跨境电商零售进口试点城市,泸州港、宜宾港获批国家临时开放口岸。宜宾三江新区获批设立,泸州跨境电子商务综合试验区、自贡国家文化出口基地高标准建设,“蓉欧+”东盟铁海联运国际货运班列稳定运营。中国国际酒业博览会、中国国际名酒博览会、国际(宜宾)茶业年会、自贡国际恐龙灯会、川南电商博览会等影响力不断提升。

自贡国际恐龙灯会
公共服务实现新提升。川南高校联盟、川南职业教育集团、川南文化研究中心、川南博物馆联盟等组建成立,义务教育阶段儿童异地就近入学全面实现。医养结合一体化区域发展联盟组建成立,紧密型县域医共体建设试点加快推进。劳动保障监察执法联动机制建立运行,公共就业创业服务管理系统V2.0实现川南4市全覆盖。自贡、内江两市公共服务同城化成果在川南全域推广,社保关系转移接续、异地就医直接结算等事项实现“跨城通办”“异地可办”。
发展目标
新型城镇化发展水平明显提高
宜宾、泸州区域中心城市发展能级显著提升,内江、自贡同城化发展格局基本形成,定位清晰、分工合理、功能完善、生态宜居的现代城镇体系加快构建,常住人口城镇化率提升幅度高于全省。
构建一体化发展新格局
推进内自同城化发展。推动内江、自贡相向发展,协同构建“双核一带三区”的城镇空间布局。促进自贡高新区和内江经开区、高新区提档升级,高标准规划建设承接产业转移创新发展示范区(内自合作园区),集聚发展装备制造、新材料、清洁能源等特色产业,共同打造成渝地区现代产业配套基地。加快建设内自快速通道,推进自隆快速通道、 沱江沿江公路前期工作,加快基础设施同城化,建成内自主城区之间、内自主城区到两市毗邻县(市)、内自高铁枢纽换乘3个“半小时”交通圈。研究建设区域性物流中心和空铁快运基地。深度挖掘文旅资源,促进文旅融合发展,建设国家文化出口基地,协同打造巴蜀文化旅游走廊。深化沱江流域水环境综合治理与可持续发展试点,持续深化医疗社保、教育卫生、警务司法等领域先期同城化成果,在川南经济区全域复制推广。
提升制造业现代化水平
打造世界级优质白酒产业集群。依托宜宾五粮液产业园区、泸州白酒产业园区、古蔺郎酒生产基地,建成全国领先的白酒生产基地和智能酿造基地,推进白酒产业强链补链,带动内江、自贡原粮种植、设计包装、基酒酿造等产业,构建区域白酒全产业链。鼓励和支持名酒企业多元化发展,创新商业模式和营销模式,联合推广区域品牌,建设世界级白酒产区,创建国家地理标志产品保护示范区。

嘉盛公司成功中标五粮液酿酒专用稻谷采购项目
打造全国重要的装备制造产业集群。依托内江国家汽车(摩托车)零部件制造基地、自贡国家节能环保装备制造示范基地、宜宾轨道交通产业基地、自贡航空及燃机产业发展集聚区、泸州长江经济开发区,做强汽车制造及零部件、节能环保装备、通用航空和航空发动机研发制造、轨道交通、化工容器设备产业,壮大工程机械、数控机床、泵阀、能源装备产业,打造五千亿级装备制造产业集群。
打造国内先进的新材料产业集群。依托宜宾国家精密模具和特种材料集成制造高新技术产业化基地、泸州国家化工新材料高新技术产业化基地、内江西部钒钛资源综合利用基地、自贡国家新材料高新技术产业化基地,重点发展高分子合成材料、精细化工材料、高端金属复合材料、钒钛新材料、先进轻纺材料、新型建筑材料等产业,打造五千亿级新材料产业集群。

打造成渝地区重要的电子信息产业集群。依托宜宾临港电子信息(智能终端)产业园、自贡高新区电子信息产业园、中国电子信息产业集团( 泸州)产业园、内江大数据产业园,引进高端优质资源和知名品牌企业,重点发展智能终端、大数据、北斗、信息安全等产业,培育壮大半导体、新一代网络技术、智能终端软件等产业。



加快服务业优化升级
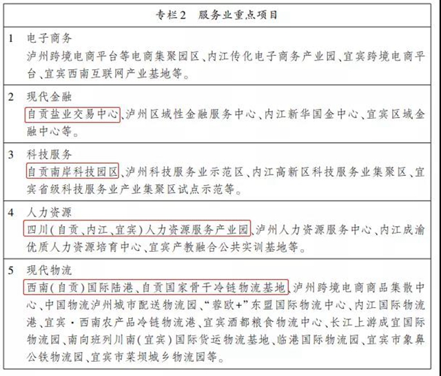
提升生产性服务业专业化水平。开展先进制造业与现代服务业深度融合发展试点,推动生产服务型企业创新服务供给,提升制造业服务化水平和全产业链价值。整合区域科技服务资源,发展研发设计、技术转移、科技金融等科技服务。引进金融机构在川南设立分支机构,壮大地方法人商业银行和地方金融组织,发展汽车金融、消费金融、金融租赁,引导川南一体化发展投资基金、川南融资担保有限公司健康可持续发展,增强服务区域发展能力。促进人力资源服务业集聚发展,建设川南人力资源协同创新发展试验区,做大做强川南人力资源区域市场,深化川南渝西地区人力资源服务业开放合作。推进特色产业与互联网平台融合协同发展,打造电商产业带,建设电商产业供应链基地,培育壮大直播电商、跨境电商、社区社群电商等新业态新模式。申建泸州港口型国家物流枢纽,打造宜宾、自贡、内江区域物流枢纽,支持组建跨区域物流集团。强化会展经济对商贸物流的带动作用,联合打造一批专业会展品牌。

川南电商物流园一期
提高生活性服务业品质。大力发展商贸流通,发展新型流通业态,改善流通设施条件,优化城市商业网点布局,大力发展连锁经营,打造15分钟便民服务圈。扩大川南“小河帮菜系”影响力,促进宜宾燃面、高县土火锅、双河凉糕、自贡冷吃兔、富顺豆花、内江羊肉汤、古蔺麻辣鸡等特色美食品牌化,创建美食地标。加快发展健康和养老服务业,推进医养融合发展,构建居家社区机构相协调、医养康养相结合的养老服务体系,打造城市居家社区15分钟养老服务圈和农村三级养老服务网络,推动养老事业和养老产业协调发展,积极开发适老化产品和服务,建设一批健康养老特色示范点或示范区。支持社会力量参与发展养老托育服务,扩大普惠养老、普惠托育服务供给。持续推进家政服务业扩容,塑造“盐帮人” “甜城家政”“酒都阿嫂”等优质家政服务品牌。
共建沿长江休闲度假旅游带。深度挖掘川南酒、盐、龙、灯、 茶、竹、桑、糖文化价值和“三线”工业基地人文底蕴,打造富有特 色的文化旅游景区、创意园区、文旅综合体,创建国家5A级旅游景区和国家级旅游度假区,共同打造长江生态文化旅游、长征文化公 园、白酒金三角“醉美旅游”、G76国道生态文化旅游、川南民俗文化旅游、宜泸永江沿江古镇文旅走廊等一批精品旅游线路,塑造自贡彩灯恐龙、黄荆老林、蜀南竹海、兴文石海、威远穹窿等文化旅游品牌,推动康养旅游、研学旅游、乡村旅游、工业旅游、红色旅游、水上旅游等旅游业态创新发展。打造特色消费集聚区。建设内江万达文旅城、中国酒街特色街区、三江口中央商务区、汇东—南湖核心商圈等特色商业街区和高品质城市综合体。提档升级一批美食街、购物街、步行街,建成一批夜间经济集聚区。加快传统商贸企业转型升级,推进品牌化、连锁化、智能化发展,培育定制消费、智能消费、信息消费、时尚消费等新业态。完善促进消费结构升级的政策体系,进一步放宽服务消费领域市场准入,促进服务消费提质扩容。


发展现代高效特色农业
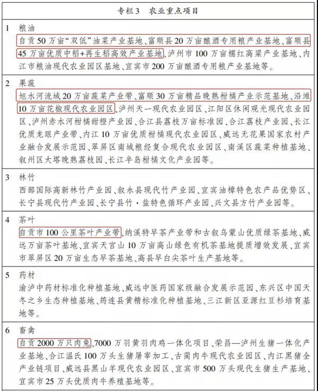
做强特色优势农业。大力发展优质粮油、林竹、茶叶、蚕桑、油 樟、中药材、柑橘、荔枝、真龙柚、生猪、肉牛、肉羊、特色水产等优势产业,建设成渝地区重要的优质农产品基地和竹产业基地。高水平建设国家现代农业产业园、国家农业科技园区、国家农村产业融 合发展示范园,培育一批省星级现代农业园区、农产品加工园区和省级现代林业(竹产业) 园区。支持宜宾、内江创建国家农业高新技术产业示范区,内江、自贡等地毗邻区域共建农业合作示范园。加强内江猪等畜禽地方品种资源保护和开发利用。共用农业区域公用品牌,提高区域农特产品在全国市场的占有率,打造农产品知名品牌。

(来源:川观新闻)
编辑:李永鑫
关注川南在线网微信公众号
长按或扫描二维码 ,获取更多最新资讯
其他