川南在线 发布时间:2023-09-09
金秋送爽、丹桂飘香
又是一年开学季
今年,西南医科大学迎来了
5000余名本科新生

今明两天
他们将到西南医大中医院
进行入学体检
新生同学请注意
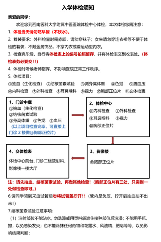
入学体检须知
1体检当天请勿吃早餐(不饮水)。
2着装要求:外科检查时需赤脚,请勿穿袜子;女生请勿穿连衣裙等不便于体检的着装,不戴金属饰品,不穿内衣或着运动型内衣。
3检查完毕后,自行将体检表上的编号拍照留存,并将体检表交到收表处。
4领到采血试管后请勿将试管盖拧开。(管内是负压,拧开后无法抽血)
注:请先抽血、结核菌素试验,再做其他检查!


需要体检的小伙伴看过来
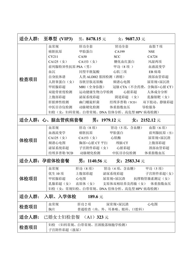
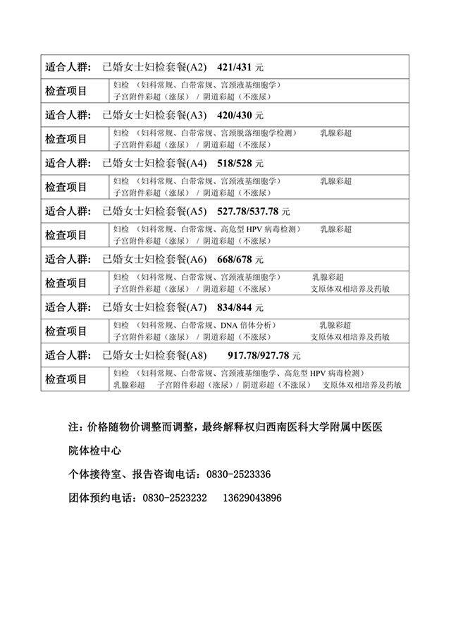
体检套餐介绍
有需要体检的小伙伴可通过通过医院公众号和体检中心公众号预约体检,或扫描下方二维码进行预约。

体检套餐介绍





温馨提示
2023年9月9-10日(本周六、周日),西南医科大学附属中医医院健康管理•体检中心因接待新生入学体检,暂不能接待广大市民朋友及单位团体体检,也不能领取及解读体检报告(包括单位和个人体检),感谢各位理解并相互转告。
(来源:西南医科大学附属中医医院)
编辑:肖昂
关注川南在线网微信公众号
长按或扫描二维码 ,获取更多最新资讯
其他