川南地区综合性网络门户

城事

好消息!自贡这3条公交线路运营时间延长了
27
2021-08

时间: 2021-08-27

 8月26日起,自贡公交公司为方便市区市民出行,将延长1路、11路、16路3条公交线路的夜间运营服务时间。  3条公交线路末次车发车时间由21:30分延长至22:00。  3条公交线路末班车的发车和返回路线如下:  1路末次车  发车:汇东...

@自贡司机,9月起出门不用带驾照咯!
26
2021-08

时间: 2021-08-26

好消息!9月1日起,自贡人可以领取电子驾驶证了!  9月1日起,驾驶证电子化、二手车异地交易登记、“交管12123”APP核发货车电子通行码、交通事故证据材料网上查阅等4项“我为群众办实事”公安交管便利措施将在全国分批推行。  28个城市将...

14.8%!上半年宜宾民营经济增速居全省第一
25
2021-08

时间: 2021-08-25

 日前,由四川省民营办编制的“四川省民营经济发展指数”出炉,上半年,宜宾民营经济发展指数为77.40,居全省第二位;增速达14.8%,居全省第一。  本次全省民营经济发展指数五个一级指标为发展主体、发展环境、发展动能、发展水平和发展绩效,二...

重点帮扶!宜宾这100个村即将迎来大发展,快看有你家乡吗?
25
2021-08

时间: 2021-08-25

 8月18日,省委农村工作领导小组办公室印发《关于公布乡村振兴重点帮扶村名单的通知》,公布了全省3060个乡村振兴重点帮扶村名单,要求各地要加强对乡村振兴重点帮扶村的支持,按照补齐弱项短板、巩固拓展成果、夯实发展基础、促进乡村振兴的基本思路...

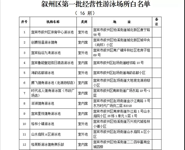
公示!宜宾市叙州区第一批经营性游泳场所黑白名单来了!
24
2021-08

时间: 2021-08-24

宜宾市叙州区第一批经营性游泳场所黑白名单公 示  为规范经营性游泳场所经营行为,按照《中华人民共和国体育法》《全民健身条例》《经营高危险性体育项目许可管理办法》等相关法律法规要求,我区对经营性游泳场所进行了摸底排查和集中整治。现向社会公布“...

17分钟完成全流程!宜宾综合保税区为宜宾进出口企业再赋能
23
2021-08

时间: 2021-08-23

8月20日,位于宜宾三江新区的智能终端企业四川康佳智能终端科技有限公司通过宜宾综合保税区(以下简称宜宾综保区)完成了首票智能终端产品出口业务。17分钟,完成进出宜宾综保区通关全流程 20日下午3时,四川康佳智能终端科技有限公司货

97.9%!内江民营经济发展“组合发力”成效显著
22
2021-08

时间: 2021-08-22

8月18日,记者从内江市民营办获悉,上半年,内江市民营经济市场主体达17.55万户,占内江市市场主体的97.9%,民营经济增加值增长14.1%。良好的政策环境是民营经济发展的土壤和养分。今年以来,内江认真贯彻落实民营经济“中央28条”“省2...

“新武器”上线!这哈在内江非法捕捞、垂钓的跑不脱了——
22
2021-08

时间: 2021-08-22

打击非法捕捞行为(资料图)从2021年1月1日起,四川省长江流域重点水域将实行“十年禁渔”。退捕渔民“上岸”、涉渔非法行为严查严打……记者近日从内江市渔业发展中心了解到,“禁渔令”在内江落地有声。退捕渔民怎么办?内江认真落实兜底保障措施,8...