封面新闻 发布时间:2019-12-29

12月27日,来自省政府官方网站的最新消息显示,四川省人民政府办公厅关于2019年下半年政府网站与政务新媒体检查及监管工作年度考核情况的通报,已经对外发布。

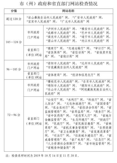
这是一张全省政府网站和政务新媒体的“成绩单”—— 2019年10月中旬至11月底,省政府信息公开办组织第三方评估机构,依据《四川省政府网站与政务新媒体检查、监管工作年度考核实施方案》(川府公开办函〔2019〕11号),对全省政府网站和政务新媒体进行了下半年检查和监管工作年度考核。

考核的结果有“优”也有“差”。总的来说,下半年共检查市(州)政府和省直部门(单位)开设的61个政府网站及137个政务新媒体,总体合格率分别为100%和88%。凉山州、广安市、宜宾市、广元市政府门户网站得分靠前,超过120分。省直部门(单位)中,教育厅、交通运输厅、审计厅、省医保局、省扶贫开发局、省信访局、省统计局、省体育局、经济和信息化厅等部门网站总体情况较好。各市(州)政府网站与政务新媒体监管工作年度考核均合格。
对政务新媒体的检查结果显示,个别政务新媒体在公众留言审看、处理结果反馈及答问时效、互动质量等方面存在不足。其中16个存在突出问题的政务新媒体被点名。(封面新闻记者 李媛莉)
编辑:成欣
关注川南在线网微信公众号
长按或扫描二维码 ,获取更多最新资讯
其他