川南在线 发布时间:2019-06-26
6月25日下午,随着创业创富组预赛的结束,泸州市第六届创新创业大赛初赛落下帷幕,36名选手脱颖而出,晋级复赛环节。
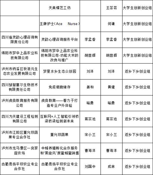
在进行初赛的9天时间里,来自湖北武汉,成都、绵阳、甘孜等十余个市州,四川大学、西南医科大学、西南科技大学等8所高校的191名选手,围绕36个晋级名额展开了激烈角逐。选手项目涉及现代农业、现代医药、现代服务、人工智能、产业扶贫、大健康、大数据等领域,体现了当下创业者勇于拼搏、勇于创新、勇于挑战的创新创业精神。





6月27日至6月29日,晋级复赛选手名单将在川南众创家园网(http://www.cnzcjy.net/)和川南众创家园微信公众号对外公示。公示结束后,大赛将进入复赛环节,欢迎大家关注。(完)
编辑:成欣
关注川南在线网微信公众号
长按或扫描二维码 ,获取更多最新资讯
其他