江阳发布 发布时间:2019-08-01
家长们心心念念的划片结果来了!2019江阳区主城区小学招生划片范围公布,快来看看您家孩子读哪里!
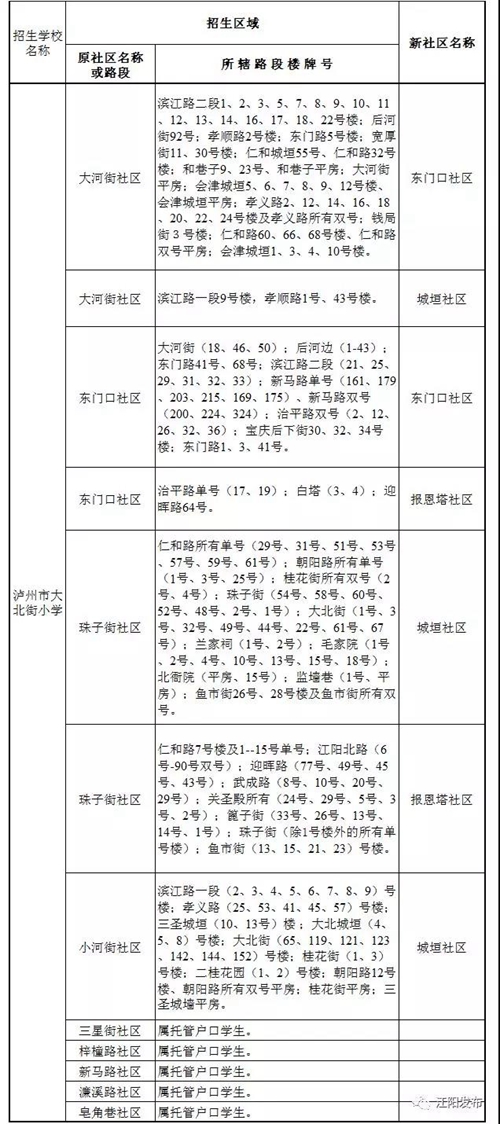
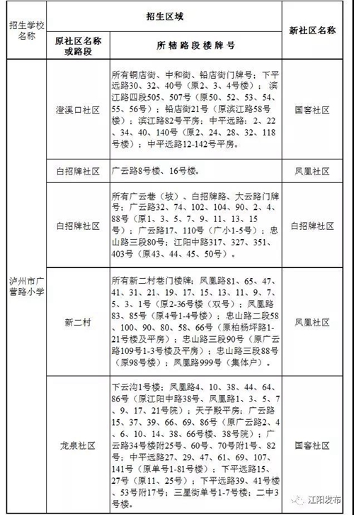
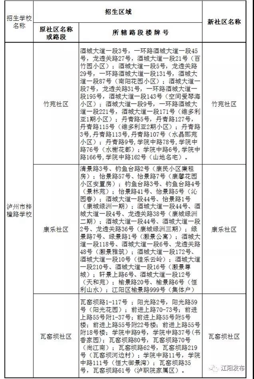
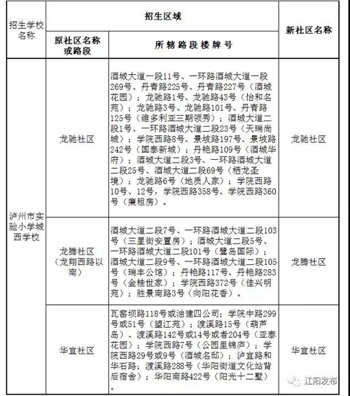
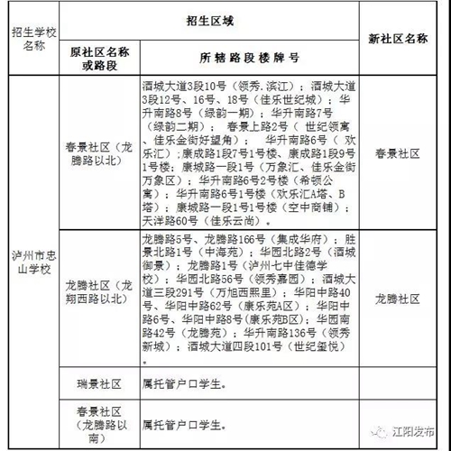
根据《泸州市江阳区人民政府办公室关于印发江阳区2019年基础教育和职业教育招生工作方案的通知》规定,2019年主城区小学招生按照就近、免试、划片入学原则分配新生。经区招生领导小组研究同意,现将《泸州市江阳区2019年主城区小学招生区域公示表》公示于后。










温馨提示:
各学校将于8月2日前通知新生到校领取新生录取通知书和报名的具体时间,于8月6日前完成新生注册录取工作。
(完)
编辑:成欣
关注川南在线网微信公众号
长按或扫描二维码 ,获取更多最新资讯
其他