川南在线 发布时间:2019-08-20
为深化公交供给侧改革,加快推进泸州市争创全国公交都市,主动顺应以互联网技术为代表的新一轮技术革命和产业革命的时代潮流,致力于满足新时代市民个性化高品质公共交通服务形式,努力打造“互联网+公交”出行新格局,从9月2日起,泸州公交集团将在省内地级市中开通首条纳溪至龙马潭区政府的网约定制公交,实行网上定制,一人一座,线路命名为“酒城快线D1”。

网约定制公交 让市民公交出行更舒适快捷
网约定制公交的最大优势是:网上定制、一人一座、快捷直达。“酒城快线D1”将比现有公交线路减少35个站点停靠,省时20多分钟/趟!


“酒城快线D1”比市民誉为“公交动车”的K167也要快10分钟/趟以上。该线路选用新能源纯电动车,实行一人一座,车内还配备便民箱、饮水机、充电宝等,给乘客带来更为舒适快捷的乘车体验。


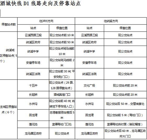
“酒城快线D1”从纳溪经蓝安大道、长江大桥、主干道、迎宾大道、龙马大道至龙马潭区政府,仅在纳溪城区5个站点和主城区6个站点停靠,其它中途站点都不停靠。开行时间为工作日班次14班,周末日班次6班。乘客凭定制平台系统二维码刷码上车。实行一票制收费,8元/人.次。试运行期间(9月2日-15日)实施7.5折优惠,仅需6元人.次。如当班车有空位,乘客也可以在停靠站点临时上车。
网约定制公交 最快30秒内轻松完成预定
网约定制平台为目前泸州市民已广泛应用的公交出行查询系统--掌上公交,市民只需在手机上(下载)点击掌上公交APP→点击并进入“酒城快线”窗口→进到已开通班次订购窗口→点击进入“酒城快线D1”→点击进入到班次详情窗口→点击前往订购,支付成功→乘车当日发送订票二维码。

一个注册用户每次只能预订1个座位,但可以连续预订。支持支付宝、微信等两种支付功能。


更多网约定制公交 将满足市民公交出行需求
据泸州公交集团外宣部负责人魏定国介绍,网约定制公交是泸州公交集团突破传统运营模式,深化公交供给侧改革新举措,通过利用市民出行大数据,加快实施“互联网+公交”,更好为市民提供更加舒适、快捷、个性化的公交出行服务。下一步,将根据市民出行需求,开通更多网约定制公交线路。(邓梅)
编辑:成欣
关注川南在线网微信公众号
长按或扫描二维码 ,获取更多最新资讯
其他