川南在线 发布时间:2021-10-16
2021年泸州市退役军人专场招聘会将于10月18日上午9:00在西南商贸城17区中国酒城国际人才港三楼多功能厅举办,50余家企业,提供4000余个岗位。
招聘对象
自主择业军转干部、自主就业退役士兵、下岗退役军人、现役军人家属、退役军人家属。
注意事项
军属及退役军人家属需携带个人简历。
参会人员进入会场需配合工作人员测量体温,扫健康码,全程佩戴一次性普通口罩。
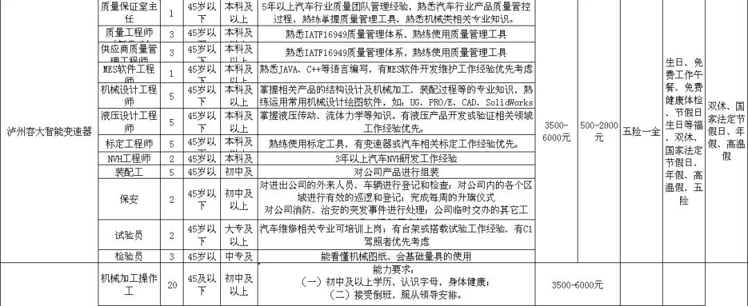
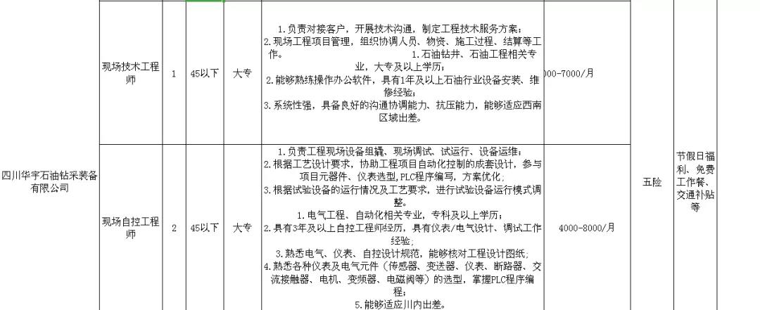
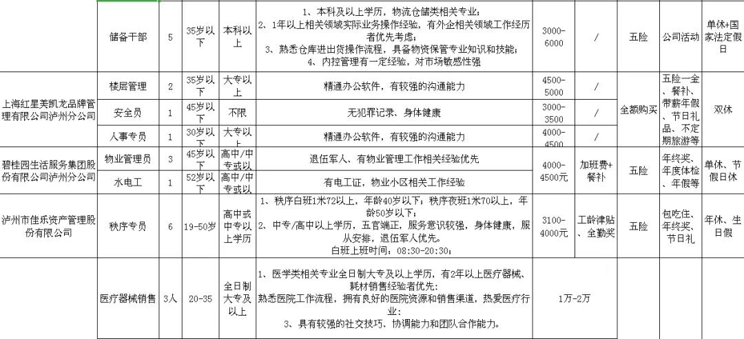
部分企业招聘信息














(来源:龙马潭发布)
编辑:肖昂
关注川南在线网微信公众号
长按或扫描二维码 ,获取更多最新资讯
其他