川南在线 发布时间:2022-01-30
西南医科大学附属中医医院正在开展2项临床试验研究,现面向社会公开招募健康志愿者,还有营养、交通、误工等补助哦!
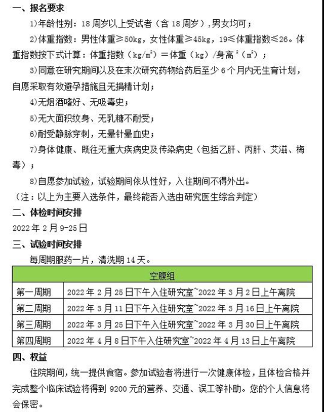
替米沙坦氢氯噻嗪片药代动力学研究

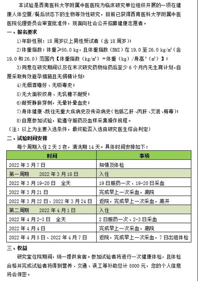
他达拉非片人体生物等效性试验

试验地点:
西南医科大学附属中医医院Ⅰ期药物临床研究室(泸州市龙马潭区春晖路182号西南医科大学附属中医医院第二住院部21楼,乘坐1、2、3号电梯到达)
报名和咨询电话:
丁老师18283074500
二维码报名回复格式项目名称+姓名+性别+电话号码

(来源:健康西南)
编辑:李永鑫
关注川南在线网微信公众号
长按或扫描二维码 ,获取更多最新资讯
其他