川南地区综合性网络门户

资讯

祝贺!泸州这些个人和集体拟获全国五一劳动奖表彰
14
2021-04

时间: 2021-04-14

泸州市有哪些先进单位、先进个人进入公示,名单如下:  泸州市  全国五一劳动奖状  川南城际铁路有限责任公司  全国五一劳动奖章  邓维平 泸州北方化学工业有限公司董事长,研究员级高级工程师  全国工人先锋号  国网四川省电力公司泸州供电公...

四川新增新冠肺炎确诊病例1例,为境外输入
14
2021-04

时间: 2021-04-14

四川省新型冠状病毒肺炎疫情最新情况(4月14日发布)  4月13日0-24时,四川新增新型冠状病毒肺炎确诊病例1例(境外输入,为4月12日无症状感染者转确诊),无新增治愈出院病例,无新增疑似病例,无新增死亡病例。  截至4月13日24时,全...

泸州:14日起阴雨天气再度持续,阳光将成"稀缺品”
13
2021-04

时间: 2021-04-13

 昨日,久违的阳光重回泸州上空,最高气温上升至22℃左右,但是,从明(14)日起,泸州的阴雨天气将再度持续。  据泸州市气象台天气预报显示,今(13)日白天,多云天气不会离开,大部分地方最高气温也将达到20℃以上。从14日开始,阴雨天气又将...

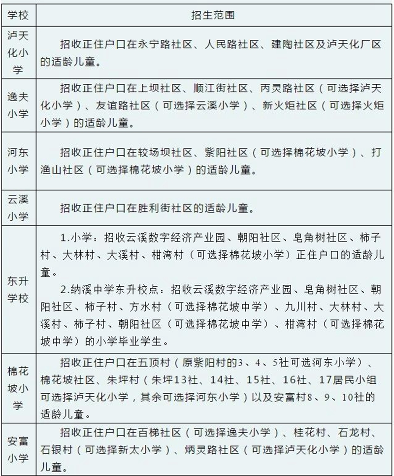
纳溪2021年城区小学、初中招生范围划定
13
2021-04

时间: 2021-04-13

 4月12日,纳溪区教育和体育局发布了2021年城区小学、初中招生公告!  城区小学招生  报名登记时间  5月22—23日。  报名登记条件  凡户籍属于纳溪区永宁街道、安富街道和东升街道,且在2021年9月1日前(不含9月1日)年满6周...

泸遵高铁要降标?官方回复……
13
2021-04

时间: 2021-04-13

 近日,有网友咨询网上流传很多高铁要降标的说法,泸遵高铁未来是否还会按照时速350公里标准建设?  针对网友提出的疑问,泸州市交通运输局回复:  近日,国务院办公厅转发国家发展改革委会同有关部门和单位起草的《关于进一步做好铁路规划建设工作的...

29人!龙马潭区2021年上半年事业单位招考岗位看这里
13
2021-04

时间: 2021-04-13

 日前,泸州人事考试网发布了泸州市龙马潭区2021年上半年事业单位公开考试招聘工作人员的公告,龙马潭区将在上半年招考29人。  快来看看有没有适合你的岗位!  根据事业单位公开招聘有关规定,按照公开、平等、竞争、择优的原则,我区事业单位20...

16.5亿元!四川下发财政资金,看看你的家乡能领多少?
13
2021-04

时间: 2021-04-13

 4月12日,记者从四川省农业农村厅获悉,近日,四川省财政厅、四川省农业农村厅联合下达了2021年省级财政乡村振兴转移支付资金。  据悉,此次共下达乡村振兴先进县、乡、村奖补资金11.5亿元,星级园区奖补资金5亿元,涉及市(州)、县(市、区...

即日起至6月20日网上报名!泸州市发布2021年上半年中小学教师资格认定公告
13
2021-04

时间: 2021-04-13

 想要申请认定教师资格的朋友,请赶快抓紧啦!2021年上半年泸州市中小学教师资格认定公告  根据四川省教师资格认定指导中心2021年上半年教师资格认定工作部署,泸州市将于2021年4月上旬启动上半年中小学教师资格认定工作。现将泸州市2021...