川南地区综合性网络门户

资讯

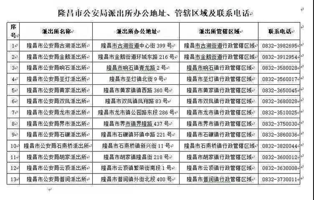
重要调整!隆昌市公安局辖区派出所撤销8个
16
2020-11

时间: 2020-11-16

 11月13日,隆昌市公安局发布致辖区群众的一封信。信中表示,隆昌市公安局辖区内原有派出所将撤销8个,保留13个。保留的13个派出所详情如下:  (来源:隆昌市公安局)

泸州无新增新型冠状病毒肺炎确诊病例
16
2020-11

时间: 2020-11-16

泸州市新冠肺炎疫情最新情况(11月16日发布)  11月15日0-24时,全市无新增新型冠状病毒肺炎确诊病例。  11月15日0-24时,全市无新增新型冠状病毒肺炎出院病例。  11月15日0-24时,全市无新增新型冠状病毒肺炎无症状感染者...

今起一个月,泸州城南7条公交线路临时调整
16
2020-11

时间: 2020-11-16

 注意啦!从今(16)日上午10:00至12月16日,泸州江南路金州国际段降坡改造,市政封闭施工期间,7条涉及公交线路作临时改道运行。  公交235、333、27路  城南大道往天远广场方向,改为调整运行城南大道经重坪、未来锦城、五星小学至...

四川启动2020年脱贫攻坚成效实地考核
16
2020-11

时间: 2020-11-16

 11月16日至11月20日,四川省将进行2020年脱贫攻坚成效实地考核,记者获悉,四川省脱贫攻坚领导小组决定采取县际交叉考核方式,既考核2020年目标任务完成情况,也要全面检验脱贫攻坚5年来的成效。考核将从以下7个方面展开:  (一)市县...

四川新增新冠肺炎确诊病例3例,均为境外输入
16
2020-11

时间: 2020-11-16

四川省新型冠状病毒肺炎疫情最新情况(11月16日发布)  11月15日0-24时,四川新增新型冠状病毒肺炎确诊病例3例(均为境外输入,2例为11月14日自埃及乘机抵蓉,11月15日确诊;1例为11月13日无症状感染者转确诊),新增治愈出院病...

中学生担任代理推广…非法获利1800多万!古蔺特大网络赌场案宣判 11人获刑
15
2020-11

时间: 2020-11-15

“斗地主”“抢庄牛牛”“疯狂捕鱼”“炸金花”“龙虎斗”“李逵劈鱼”手机登录“大满贯”平台在线赌博,平台内充值货币兑换成金币,注册会员成为代理推广发展下线,还可提取佣金。一年多时间,非法获利达1800余万元。  近日,古蔺县法院一审宣判一起特...

泸州市新冠肺炎疫情最新情况(11月15日发布)
15
2020-11

时间: 2020-11-15

 11月14日0-24时,全市无新增新型冠状病毒肺炎确诊病例。  11月14日0-24时,全市无新增新型冠状病毒肺炎出院病例。  11月14日0-24时,全市无新增新型冠状病毒肺炎无症状感染者。  截至11月14日24时,全市累计报告新型冠...

四川新增无症状感染者1例,入境近一个月后核酸检测阳性
15
2020-11

时间: 2020-11-15

四川省新型冠状病毒肺炎疫情最新情况(11月15日发布)  11月14日0-24时,四川无新增新型冠状病毒肺炎确诊病例,新增治愈出院病例1例,无新增疑似病例,无新增死亡病例。  截至11月15日0时,全省累计报告新型冠状病毒肺炎确诊病例783...