川南地区综合性网络门户

资讯

最新发布!宜宾14个车站客运班线发车情况
29
2020-02

时间: 2020-02-29

要出行的小伙伴们注意啦!四川汽车票务网公布了四川地区客运班线最新恢复情况! 快来看看宜宾各个车站的线路恢复吧~ 宜宾高客站 网售/自助机销售线路: 雅安、安岳、南部、阆中、威远、南部、绵阳、隆昌、资中、简阳、成都、荣县、泸州、遂宁、富顺南充...

国家卫健委:未发现新冠肺炎出院患者传染他人现象
29
2020-02

时间: 2020-02-29

在28日的国务院联防联控机制新闻发布会上,针对记者提问关于出院病例出现复检核酸阳性的情况,国家卫生健康委医政医管局监察专员郭燕红表示,通过监测发现,新冠肺炎患者出院后没有再发生传染别人的现象。 要进一步加强对出院患者的管理,现在要求进行14...

内江这条口罩生产线投产!预计日产100万只.
29
2020-02

时间: 2020-02-29

2月28日下午,记者来到位于内江经开区祥和茂制衣有限公司口罩生产线,董事长张梦告诉记者,部分口罩生产设备于昨日达到,目前已经正式开始生产。 来到生产线内部,员工正在有序作业,生产线负责人刘伟说:“我们口罩生产线一共有以下几个工序,口罩用布的...

四川外出务工人员健康申报证明有效期延长至14天
29
2020-02

时间: 2020-02-29

各市(州)应对新型冠状病毒肺炎疫情应急指挥部办公室,省政府各部门、各直属机构、有关单位办公室: 根据国务院应对新型冠状病毒肺炎疫情联防联控机制《关于依法科学精准做好新冠肺炎疫情防控工作的通知》(联防联控机制发〔2020〕28号)要求和疫情形...

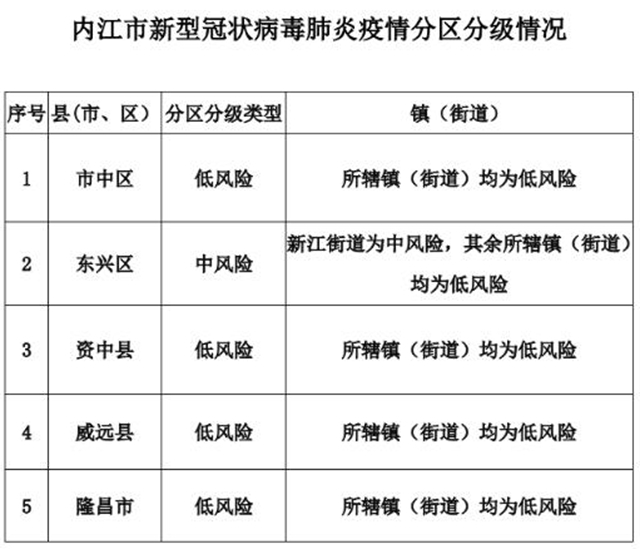
内江全市镇(街道)划出分级风险区:这个街道中风险、其余镇街均为“低”
29
2020-02

时间: 2020-02-29

2月28日,记者从内江市卫健委获悉,内江市新冠肺炎疫情实行分区分级管理,其中,东兴区及所辖新江街道为中风险,市中区、资中县、威远县、隆昌市及所辖镇(街道)均为低风险。 据了解,四川省于2月6日率先实施了分类指导分区施策,根据疫情严重程度,将...

2334万!内江441户企业获得政府“真金白银”支持和优惠
29
2020-02

时间: 2020-02-29

内江狠抓政策执行,全力以赴支持疫情影响企业复工复产。记者从内江市财政局获悉,截至2月27日12时,经审核,内江符合条件可享受政策补贴的中小企业441户,安排补贴资金732万元,减免房租489万元,延缓社保缴费1113万元。 据悉,内江以省、...

国家卫健委:复工复产时因防控不到位致疫情反弹,将严肃处理
29
2020-02

时间: 2020-02-29

网络配图 2月28日下午,国务院新闻办公室在湖北武汉举行新闻发布会,介绍中央指导组指导组织疫情防控和医疗救治工作进展情况。 中央指导组成员、国家卫生健康委副主任于学军在发布会上说,尽管世界卫生组织对中国的疫情防控的工作给予了积极的评价,但我...

2月29日起,宜宾这些A级景区恢复开园!前往游玩有这些要求
29
2020-02

时间: 2020-02-29

宜宾各景区在发布开园通告啦!不过,每天都要限流,而且还限制了开放对象的哦!快来看看吧! 兴文石海 开园时间:2020年2月29日 开放对象:全国新冠肺炎疫情防控“低风险”地区人员 开放区域:兴文石海景区:分区开放。其中:溶洞区域“地洞河”“...