川南在线 发布时间:2025-06-27
2025年军队院校招生工作已经展开,20所高等学府等你闯关!
根据教育部和中央军委政治工作部、训练管理部《关于印发〈2025年军队院校招收普通高中毕业生计划〉的通知》,今年会有935名在川普通高中毕业生能够获得在军队院校学习的机会。

然而,军校之路的第一道硬门槛,可能比你想象中更近——视力!

如果你即将高三,心中燃烧着军旅梦想, 此刻的你,距离梦想的"战场"仅一步之遥,但视力问题若不提前解决,足以让所有努力功亏一篑!
军检视力,"铁规"你必须懂
裸眼视力:任何一眼不得低于4.5。
矫正视力:任何一眼矫正后须达4.9以上(即配镜度数不超过600度)。
手术限制:经准分子激光手术(不含有晶体眼人工晶体植入术等其他术式)后半年以上,无并发症,任何一眼裸眼视力达到4.8,眼底检查正常。
为何手术必须"抢跑"半年?
军校和参军体检,均要求体检时,角膜激光屈光手术已经半年(硬性要求)!

术后恢复需时间:视力稳定需数月观察期。
检查与预约:术前严格检查(约1-2周),术后定期复查(数次),热门医院常需提前预约。
预留缓冲期:万一手术效果未达预期或需二次调整,半年是基本安全线!
行动时间截点
现在:立即检查身体,了解视力情况,评估近视手术必要性。咨询正规眼科医院,了解手术方案。

2026年寒假:近视手术黄金窗口期!截止2026年3月1日,必须完成近视手术! 处理其他潜在军检问题(如体重、疤痕、小疾病等)。
2026年高考后:集中精力准备政治考核与军检面试。
军检其他关键项
提前自查
身高体重:男生≥162cm,女生≥160cm;体重符合标准BMI。
疤痕纹身:面部、颈部裸露部位疤痕≤2cm,其他部位≤3cm(影响功能或军容者不合格);严禁任何部位纹身。
疾病史:严重皮肤病、中重度腋臭、器质性心脏病、哮喘、癫痫、精神类疾病等均一票否决。
政治考核:本人及家庭成员政治背景将严格审查。
梦想从不等待犹豫者! 军校的荣耀殿堂并非遥不可及,但每一步都需精准规划。视力手术的"半年之约",就是你此刻必须打响的第一场"预备战役"。行动起来,别让一扇清晰的视界,成为你与戎装之间最后的距离!
今日扫清障碍,明日方有资格驰骋疆场!

西南医科大学附属中医医院眼科暑假期间激光近视手术优惠活动来了!

医学指导:牟琳 教授

眼科主任,眼科党支部书记,眼科教研室主任,主任医师,教授,硕士,硕士生导师。从事医、教、研工作近30年,主要从事晶状体疾病、青光眼、角膜病等疾病的诊治,擅长各种复杂及疑难白内障(如青光眼术后、葡萄膜炎瞳孔粘连、玻切术后、高度近视等)手术及眼内屈光手术(ICL植入术)。获四川省三八红旗手,泸州市巾帼建功标兵,泸州市“五一”劳动奖章、泸州市第十三批“拔尖人才”等称号。
城北门诊:周一下午,周三上午,周六周日上午(间周一轮)
第一步:预约术前检查
术前检查须知:
1.近视手术要求年满18岁,近视度数近两年每年增长不超过50度;
2.近视手术前要停戴隐形眼镜1-2周,RGP停戴3-4周,角膜塑形镜停戴1-3月;
3.因近视手术前第一次检查需要散瞳,请勿自行开车前往医院;
4.术前检查大约需2小时,含电脑验光、眼压、眼底等近20余项检查项目。
5.近视手术前如有明显的干眼症,需要先治疗。
第二步:确定手术方式及时间
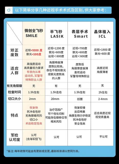
每个人眼部条件不一样,适合的手术方式也不一样。西南医科大学附属中医医院近视矫正中心拥有蔡司全飞秒Visu Max 激光系统、德国阿玛仕1050RS准分子激光手术设备,常年开设阿玛仕1050RS准分子激光Smart近视手术、微创全飞秒SMILE手术、ICL晶体植入术等。

近年来,微创全飞秒SMILE手术因其切口小、恢复快、抗冲击性好、术后视力稳定性高等优点,受到了越来越多有高强度运动、高质量视力需求及有意向从事运动员、军警等特殊职业人群的青睐。
目前科室可提供的术式如下,近视青年可根据自身眼部条件及用眼需求合理选择:
近视手术方式对比

第三步:术后按时复查

近视手术术后视力和创口的恢复需要一段时间。术后复查关乎近视手术的效果和术后安全,根据不同手术方式要求,术者需要在术后第1天、1周、1个月、3个月、半年、一年按时复查,确保眼睛健康。
温馨提示:
每年暑假,很多眼科医院会迎来学生扎堆摘镜,如果同学们有摘镜需求,建议家长尽早为孩子做好规划,以便为手术及术后恢复预留充足时间。敬请拨打摘镜热线18982759796(微信同号)
(来源:西南医科大学附属中医医院)
编辑:李永鑫
关注川南在线网微信公众号
长按或扫描二维码 ,获取更多最新资讯
其他