川南在线 发布时间:2026-04-03
西南医科大学附属中医医院2026年4月招聘简章
根据医院整体战略发展规划,现面向社会招聘工作人员,相关事项公布如下。

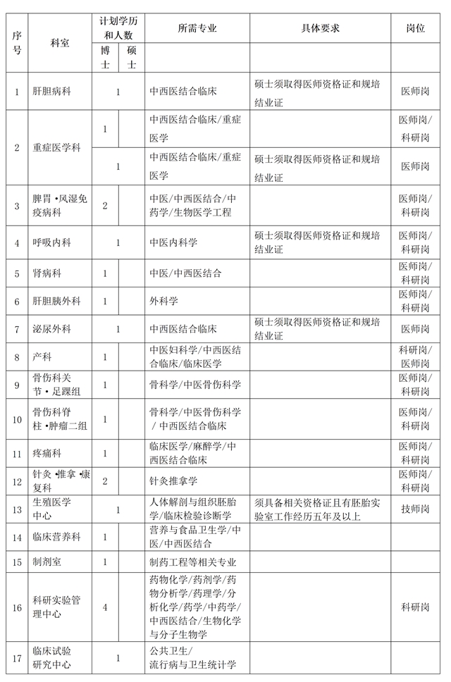
招聘岗位及要求
(一)岗位和要求

注:
1.博士研究生招聘时间长期有效,采取一事一议,一人一策,具体面议。
2.应聘者在简历中提及的学历、资历、科研成果、奖励等,均须提供必要的证明材料,若在简历中提及的信息无相应的证明支撑材料,则视为虚假信息,根据招聘要求,我院可认定为无效简历。
(二)基本条件
1.遵守宪法和法律。
2.具有良好的品行,爱岗敬业,德才兼备。
3.无违法违纪及不诚信记录。
4.具备岗位所需的专业知识和技能。
5.适应岗位要求的身体条件。
6.符合岗位要求的学历、资格等其他条件。
(三)有下列情况之一者,我院不接受其应聘:
1.曾受过各类刑事处罚的。
2.曾被开除公职的。
3.曾被开除中国共产党党籍的。
4.有违法、违纪行为正在接受审查的。
5.尚未解除党纪、政纪处分或组织处理的。
6.按照《事业单位公开招聘人员暂行规定》和《四川省事业单位公开招聘工作人员实施办法》的相关规定应当回避的。
7.尚处于国家和我省规定的最低服务期和试用期内的公务员、事业单位人员。
8.按照《关于加快推进失信被执行人信用监督、警示和惩戒机制建设的意见》规定,由人民法院通过司法程序认定的失信被执行人;其他政策法规明确不得招聘为事业单位工作人员的失信人员。
9.法律法规等规定的其他不能报考事业单位的情形。
注意事项
(一)应聘人员提供的个人信息、资料应真实可靠。凡弄虚作假,或在考核过程中作弊的应聘人员,一经查实,取消应聘资格,且以后不得参与我院任何招聘。我们承诺对应聘者提供的所有资料保密,应聘材料概不退还。
(二)应聘人员应保持手机畅通状态,如因个人原因未及时查看通知而未参加报名、资格审查、考试、体检的,均视为自动放弃。
(三)应聘人员报名时须使用有效身份证,报名与考场使用的身份证必须一致。
(四)本次招聘将参照国家“两个同等对待”政策执行。
应聘方式
(一)报名方式:网上报名
(二)报名截止时间: 2026年4月10日18:00
(三)有意向且符合条件的应聘人员按照附件《应聘简历表》要求填写个人信息,并将岗位要求的相关证件按以下顺序扫描汇总为1个PDF:身份证、毕业证(所有学历)、学位证、教育部门学历证书电子注册备案表、《学籍在线验证报告》、资格证、职称证、聘任文件、规培证、科研成果、奖励、无犯罪记录证明及岗位涉及的其他证件材料在规定时间内发送至邮箱3208285817@qq.com(简历文件名和邮件名均修改为“应聘岗位+姓名+学历”),每人限报一个岗位。
聘用流程
报名截止后,本次招聘将根据应聘人员情况择优录取,不符合相应招聘要求的人员不再另行通知。以上岗位最终解释权归西南医科大学附属中医医院所有。
(一)招聘原则
坚持公开、公平、公正、择优的原则,招聘符合岗位需求的人员。
(二)具体流程
发布招聘公告→报名→资格审查→考核→公示拟聘人员名单→体检合格→办理聘用手续
联系方式
通讯地址:泸州市龙马潭区春晖路182号西南医科大学附属中医医院人力资源部
邮政编码:646000
医院官网:www.swmutcm.net.cn
招聘邮箱:3208285817@qq.com
咨询电话:0830-2598207 3161859
备注:《应聘简历表》可前往医院官网(公众版-信息公开-人才招聘)下载:
https://www.swmutcm.net.cn/gzb/xxgk/rczp.htm
(来源:西南医科大学附属中医医院)
编辑:李永鑫
关注川南在线网微信公众号
长按或扫描二维码 ,获取更多最新资讯
其他