川南在线 发布时间:2024-04-10
宜宾市公安局交通警察支队
关于公布交通技术监控设备设置地点的公告
〔2024〕15号
根据道路交通安全管理需要,拟在以下道路设置交通技术监控设备,按照《中华人民共和国行政处罚法》《中华人民共和国道路交通安全法》等法律法规有关要求,现将相关设置地点向社会公布,请广大交通参与者自觉遵守道路交通安全法律法规。
一、启用时间:2024年4月17日
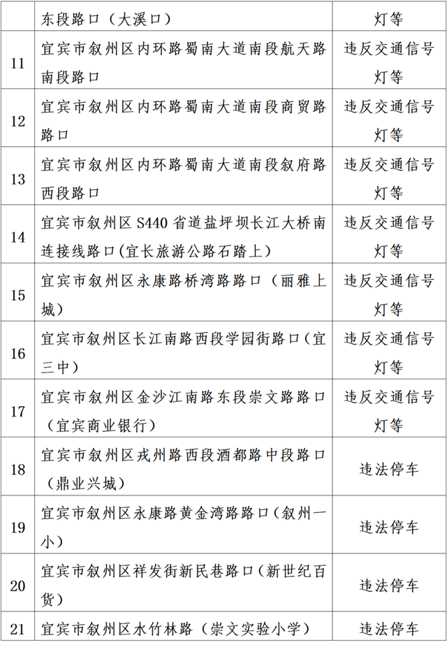
二、设置地点:











2024年4月9日
(来源:宜宾新闻网-宜宾公安交警)
编辑:游江
关注川南在线网微信公众号
长按或扫描二维码 ,获取更多最新资讯
其他