宜宾新闻网 发布时间:2019-08-06
“听见宜宾”宜宾城市形象歌曲创作征集活动公告
好消息!长江首城—宜宾,城市形象歌曲创作征集活动正式启动啦!
音乐创作君们可千万不要错过哦!
这里拥有“中国白酒大王”五粮液,这里是有2200年建城史的“历史文化名城”,这里有智能终端、新能源材料等现代化产业体系,这里素有“万里长江第一城·中国酒都·中华竹都·世界茶乡”之美誉,这里2019年上半年GDP增速为9.5%,排名四川省第一,这里正在争创全省经济副中心——这里是宜宾。
为庆祝中华人民共和国成立70周年,讲好宜宾故事、传递宜宾声音、展示新时代宜宾城市形象,***宜宾市委宣传部、宜宾市文化广播电视和旅游局举办此次宜宾城市形象歌曲原创征集活动。
宜宾那么大,好想要去看看!
灵感那么多,得好好捋一捋!
来!来!来!
请带着小思路继续往下看!
比赛时间安排
(一)作品征集阶段
2019年8月6日至2019年9月16日23:00止。
(二)作品评审阶段
2019年9月17日至2019年9月23日。
(三)评审结果公示
2019年9月底, 通过***宜宾市委宣传部、宜宾市文化广播电视和旅游局、宜宾广播电视台、宜宾市文化馆官方平台及歌曲征集公告平台向社会予以公布。
疑惑来了!我可以参加吗?对参赛作品有什么具体的要求吗?
征集对象
全国范围内个人,或者多人组合,法人或者其它组织,均可投稿。
参赛作品要求
(一)歌曲作品必须展现宜宾深厚的人文历史、美丽的自然风光、超常的宜宾速度等宜居、宜乐、宜业、宜人的城市风貌,彰显大宜宾的独特魅力,尤其注重表现新中国成立七十年来、特别是党的十八大以来宜宾取得的辉煌成就,为新中国70华诞献礼(歌曲创作方向建议见附件1)。
(二)参赛歌曲不得含有任何违反《中华人民共和国宪法》及其它法律法规的内容。
(三)歌曲风格不限,倡导创新力、感染力、传播力强的音乐表达。
(四)投稿歌曲限于2019年1月1日后创作,且未曾以任何形式发表过,也未曾以任何方式为公众所知。投稿歌曲凡涉及侵犯他人著作权等侵权行为的,均由投稿人自行承担一切后果。
(五)凡入围获奖作品,主办单位拥有作品所有形式的知识产权(含歌曲成品、词曲、歌词等),作者享有署名权。
地不老天不荒,岁月长又长!
大美宜宾,去采风闯一闯!
怎么投稿呢?
投稿方式
(一)此次征集活动只接受电子邮件方式报名和投稿,不接受邮寄和当面提交。
(二)此次征集作品为歌曲成品(非小样),同时提交完整曲谱和歌词。歌曲成品为含演唱的WAV或高品质MP3音乐文件,包括编曲、录音、缩混等制作,确保具备高品质的播放效果。
(三)投稿者在规定时间内将作品资料、《报名表》(见附件2)、《承诺书》(附件3)提交至活动官方邮箱7775610@qq.com。联系人:李婷婷,联系电话:18502825529。
重磅出击!精彩诠释!
以下是大家最关心的奖项设置!
奖项设置
此次征集活动提交作品全部为歌曲成品,主办方根据作品质量设入围歌曲、入围词曲、入围歌词三类奖项共12名。入围歌曲每首奖金5万元,入围词曲每首奖金2万元,入围歌词每首奖金1万元。未入选作品不支付稿酬。所有投稿资料概不退还,请作者自留底稿。
音乐能量爆棚!
这里是展示的平台,准备参加吧!
大宜宾等着你哟!
附件:
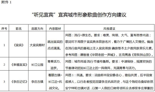
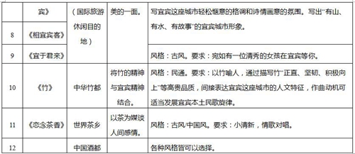
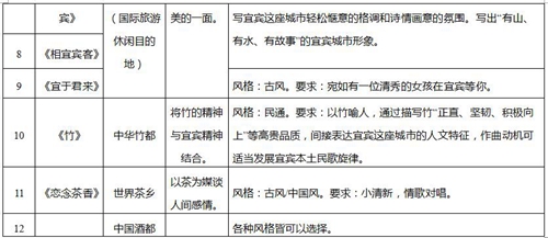
1.“听见宜宾”宜宾城市形象歌曲创作方向建议
2.投稿承诺书
3.投稿报名表
***宜宾市委宣传部 宜宾市文化广播电视和旅游局
2019年8月5日
友情链接:宜宾新闻网 宜宾市人民政府网站



附件2
“听见宜宾”宜宾城市形象歌曲创作征集活动投稿承诺书
本自然人或法人、其它组织(以下简称为“承诺人”)向“听见宜宾”宜宾城市形象歌曲创作征集活动组织方承诺,承诺人已充分知晓并自愿接受《“听见宜宾”宜宾城市形象歌曲创作征集活动公告》(以下简称《公告》),谨向组织方承诺如下:
1.承诺人保证其为参加“听见宜宾”宜宾城市形象歌曲创作征集活动投稿作品(以下简称“投稿作品”)的原创作者,对投稿作品拥有完整的、排他的知识产权。
2.承诺人保证其投稿作品为原创作品,除参加本征集活动外,未曾以任何形式发表过,也未曾以任何方式为公众所知。
3.承诺人保证其在国际和全国范围内未曾自行或授权他人对投稿作品进行任何形式的使用和开发。自承诺人开始创作投稿方案之日起至本次征集活动评选结果揭晓前,承诺人不自行或授权他人对投稿作品进行任何形式的使用和开发。
4.承诺人保证,自承诺人开始创作投稿方案之日起至本次征集活动评选结果揭晓前,承诺人不再以任何形式发表、宣传和转让其投稿作品或宣传其投稿行为。
5.承诺人确认,投稿作品一旦获奖,该作品的一切知识产权(包括但不限于著作权、对作品的编辑、修改、出版、传播、开发等等的全部权利)自始即归组织方所有,组织方有权对进行任何形式的使用、开发、修改、授权许可或保护等活动。承诺人除根据《“听见宜宾”宜宾城市形象歌曲创作征集活动》获相应奖励并享有署名权外,放弃任何权利主张。
6.承诺人保证其投稿作品不得侵犯任何第三方的合法权益。如有因承诺人的投稿作品侵犯第三方合法权益的情况发生,由承诺人承担相应法律责任,组织方对此不承担任何责任。如有因承诺人的投稿作品侵犯他人的合法权益或因承诺人的其他过错而使组织方遭受任何名誉或经济上的损失,组织方均有权要求承诺人采取足够而适当的措施,以保证组织方免受上述损失。组织方同时保留向承诺人追究和索赔的权利。
7.承诺人保证其承诺真实可靠,并善意履行本承诺。如有违反而导致组织方受损害的,承诺人将承担赔偿损失等相应法律责任。主办方同时保留取消承诺人投稿或者获奖资格的权利。
8.本承诺书适用中华人民共和国法律。
9.本承诺书自承诺人签字(和/或盖章)之日起生效。
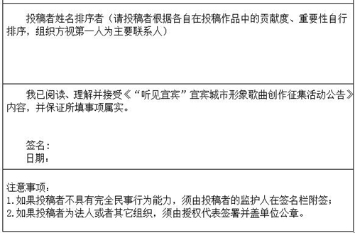
承诺人签名或盖章(机构)
签署日期: 2019年 月 日
附件3:
“听见宜宾”宜宾城市形象歌曲创作征集活动投稿报名表


编辑:成欣
关注川南在线网微信公众号
长按或扫描二维码 ,获取更多最新资讯
其他