川南在线 发布时间:2020-12-30
2021年元旦假期将至,为切实做好假期道路交通安全管理工作,防范重特大道路交通事故和严重交通拥堵情况的发生,创造群众出行和疫情防控安全畅通的交通环境,四川交警结合往年出行数据分析研判,发布元旦假期交通出行“两公布一提示”,请广大交通参与者合理选择出行时间和线路,避开车流高峰时段,遵守交通法律法规,谨慎驾驶,确保安全文明出行。
2021年元旦小长假为1月1日至3日,共计3天,高速不免费。期间,中短途公路客流将明显增加,小型客车自驾出行将显著增加,2020年12月31日下午至2021年1月1日上午将形成出行高峰,1月3日下午将形成返程高峰。
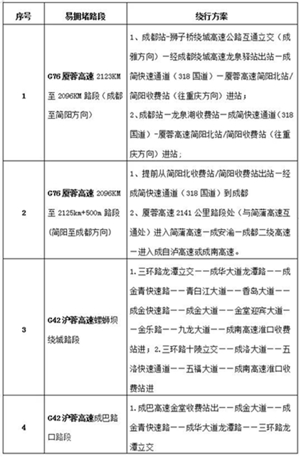
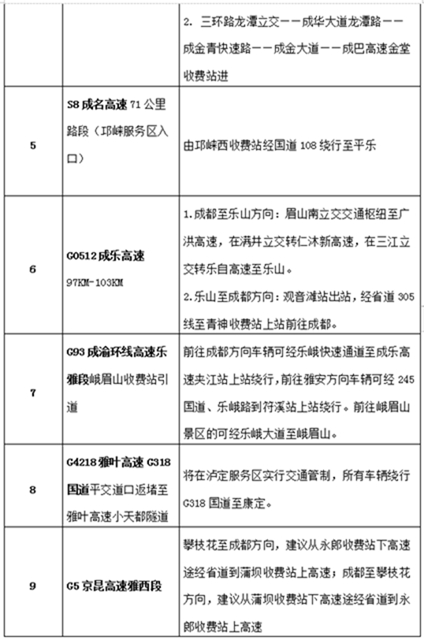
易拥堵路段
元旦假期,成都绕城、成南、成温邛、成巴、成雅、成渝、渝蓉、成自泸、雅康、雅西、内宜等主干高速公路通行压力较大;进出城高速公路和通往景区路线上的隧道、互通立交、收费站、服务区是易拥堵段点。
附:省内部分易拥堵路段及绕行方案



重点施工路段
由于省内大部分景区周边道路等级偏低,地质环境复杂,山区道路、急弯陡坡较多,加之冬季气象条件恶劣,易引发交通事故。同时进出城高速公路和通往热点景区的道路是拥堵集中路段,隧道、桥梁、互通立交、收费站、服务区是拥堵瓶颈节点,驾驶员朋友要适当降低车速,保持安全车距,不要随意变更车道,防范追尾、侧翻、刮擦等事故发生。
附:省内部分高速施工路段

最易引发交通事故的违法行为
经省公安厅交警总队对历年来假期道路交通事故原因分析研判,其中未保持安全距离行驶和变道引发的道路交通事故较为突出;酒后驾驶、无证驾驶、违反交通信号、逆行和违法会车等违法行为也是导致事故发生的重要原因。元旦假期,全省公安交警将会严查上述重点违法行为,同时还将严查违法占用应急车道行驶、不按规定车道行驶、违法停车等影响通行效率、容易引发拥堵和事故的违法行为,全力维护道路通行秩序。
当前省内疫情虽持续向好,但风险仍然存在。驾乘人员出行时,一定要按照有关规定做好疫情防控相关措施,保障身心健康。
(来源:四川发布客户端)
编辑:李永鑫
关注川南在线网微信公众号
长按或扫描二维码 ,获取更多最新资讯
其他