川南在线 发布时间:2024-07-12
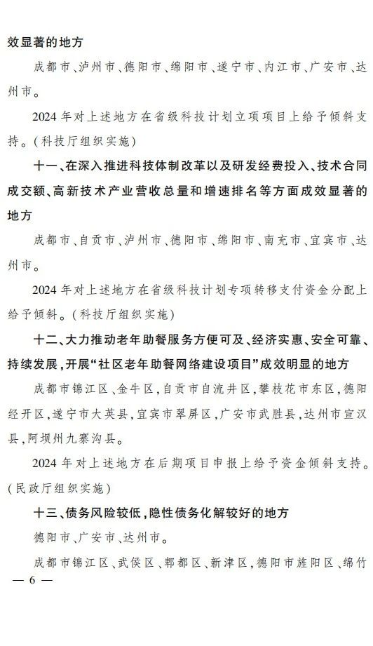
7月5日,经省政府同意,省政府办公厅发布《关于对2023年度落实有关重大政策措施真抓实干成效明显地方予以督查激励的通报》,对2023年落实一体推进科技创新和科技成果转化、推动建设新时代更高水平“天府粮仓”、推动战略性新兴产业发展、推进林草生态保护等有关重大政策措施真抓实干、取得明显成效的21个市(州)、83个县(市、区)予以激励。
其中,泸州市“推进民营经济健康发展,在优化民营经济发展环境、改革创新等方面成效明显的地方”“首次成功创建国家食品安全示范城市的地方”“推进质量强省建设工作成效明显的地方”等多项工作获省政府督查激励。
一起来看!









(信息来源:泸州市场监管-省政府办公厅官网)
编辑:李永鑫
关注川南在线网微信公众号
长按或扫描二维码 ,获取更多最新资讯
其他