川南在线 发布时间:2021-07-10
2021年,我省将从普通高等学校毕业生中直接招收士官(简称直招士官),包括自动化、测绘地理、道路运输、电力技术、电子信息、航空航天、化工技术、机电设备、机械设计制造、计算机、建筑工程管理、健康管理、汽车制造、食品餐饮、水上运输、体育、通信、土建施工、医学技术、医药卫生、财务管理、仪器、广播影视、艺术、语言等专业。直招士官工作原则上与义务兵征集同步组织实施,8月1日开始,9月10日起组织报到入营,9月30日招收工作结束,网上报名时间截止8月1日。
一、招收对象和条件
招收对象为全日制普通高等学校毕业生,所学专业符合部队专业需要,未婚,男性24周岁以内(1996年9月1日以后出生)、女性23周岁以内(1997年9月1日以后出生)。招收的普通高等学校毕业生,其专业所在高校已开展职业技能鉴定的,应当取得国家颁发的中级以上职业资格证书。政治条件和体格条件分别按照《征兵政治考核工作规定》《应征公民体格检查标准》及有关规定执行。 优先招收中共党员、省级以上劳动模范、国家科技进步奖获得者、军人子女、烈士子女,招收对象按照“双一流”大学、一本、二本、专科毕业生的顺序择优排序确定,同等条件下,取得职业资格认证等级高、数量多的优先,并向少数民族及少数民族地区、省政府认定的81个革命老区县倾斜,同等条件下明确表态愿意到艰苦边远地区服役的优先。在指定院校对口招收的专业,根据学历层次、在校期间的专业课成绩、取得职业资格证书等情况,择优确定招收对象。
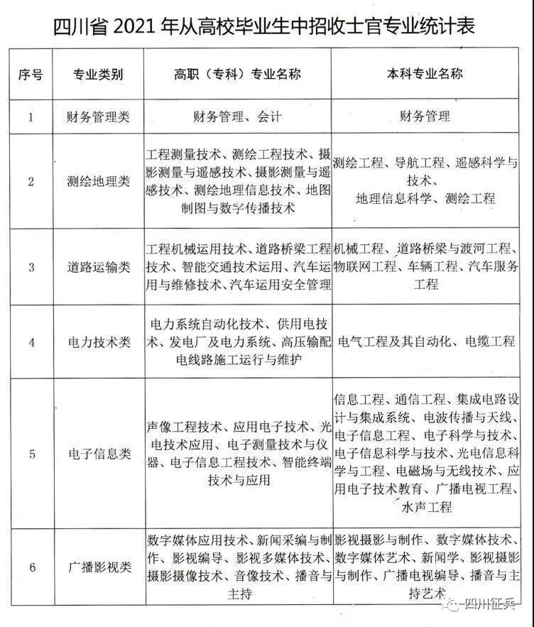
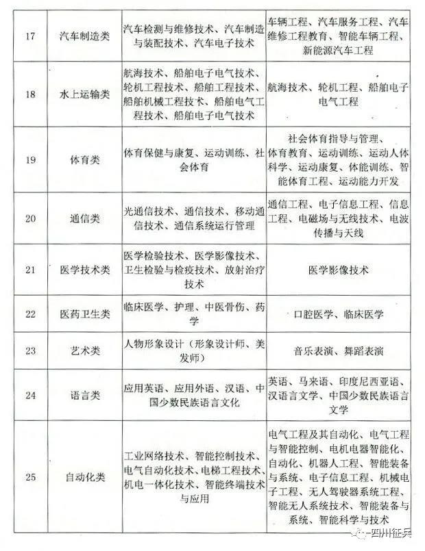
二、招收专业



三、报名方式
直招士官采取网上报名,普通高等学校毕业生可登录“全国征兵网”(网址:http://www.gfbzb.gov.cn)查询招收专业分布情况,符合专业范围和招收条件的,通过“招收士官”端口进行报名。报名人员因招收专业和员额限制未被录取的,可以同时参加今年下半年义务兵征集并享受优先批准入伍政策。
四、招收程序
直招士官按照网上报名、体格检查、政治考核、专业审定、批准入伍、签订协议、交接运输的程序办理。县(市、区)人民政府征兵办公室负责组织对报名人员进行体格检查、政治考核和专业审定,通常于8月中旬前完成,具体时间以各县(市、区)人民政府征兵办公室通知为准。对体格检查、政治考核、专业审定合格者,经全面衡量,择优批准服现役,并签订《招收士官协议书》。

五、相关政策
1.家庭享受军属优待:经直接招收入伍的士官,由批准入伍的县(市、区)征兵办公室发放《应征公民入伍通知书》,其家庭享受军属待遇。
2.享受学费补偿:对直接招收为士官的普通高等学校毕业生,入伍时对其在校期间缴纳的学费实行一次性补偿或获得国家助学贷款实行代偿。学费补偿或国家助学贷款代偿金额,按学生实际缴纳的学费或获得的国家助学贷两者金额较高者执行,据实补偿或者代偿,本专科学生每人每年最高不超过8000元、研究生每人每年最高不超过12000元。
3.可以选拔为军官:直招士官在服役期间表现优秀、符合有关规定的可以按计划选拔为现役军官。
4.授予士官军衔:直招士官入伍后首次授衔级别,由所在部队按照审批权限下达士官任职命令,并授予相应军衔,按照相应的士官工资标准发放工资。招收的普通高等学校毕业生,其高中(中职)毕业后在国家规定学制内在校就读的年数视同服现役时间;其中,普通本科毕业生入伍后授予下士军衔,服役满1年后授予中士军衔;高职(专科)毕业生入伍后授予下士军衔,服役满2年后授予中士军衔。
5.服役年限:直招士官应当至少服现役至首次授衔后高一个军衔的最高服役年限,特殊情况经本人申请和军级以上单位批准,可以安排提前退出现役,鼓励直招士官长期稳定服役。
6.岗位分配:招收士官入伍后进行新兵训练和岗前专业培训,岗前专业培训主要进行与所从事专业技能相关的适应性培训,培训结束后,按照专业对口、招用一致的原则,分配到相应的专业技术士官岗位。
7.退役安置:直招士官符合退休、转业或者复员条件的,按照国家有关规定分别作退休、转业或者复员安置;符合退休或者转业条件,本人要求复员经批准也可以作复员安置。符合有关条件以转业方式或者复员方式退出现役的,由入伍时常住户口所在地县(市、区)或者上一级政府接收、安置,也可以由其父母、配偶或者配偶父母常住户口所在地县(市、区)政府接收、安置。(来源:四川教育发布)
编辑:肖昂
关注川南在线网微信公众号
长按或扫描二维码 ,获取更多最新资讯
其他