川南在线 发布时间:2025-05-30
2025年端午节即将来临,泸州公安交管部门发布“两公布一提示”,广大市民如有出游计划,请提前了解便于高效、安全出行。

一、全市道路交通通行情况分析
(一)交通流量整体情况预判:节假日期间出行车流量将增加,预计从5月30日起,交通流量会达到较高数量,连江路、城南大道一段至成渝高速泸州蓝田站、沱江三桥北至康城路一线、康城路十公里转盘进出城交通流量增大。节前出程与节后返程的潮汐特征明显。
(二)主城区及国省干道车流量情况预判:

1、主城区车流量预计日均70万辆/次。其中长江大桥日均车流量8万辆/次、国窖大桥日均车流量8.5万辆/次、沱一桥日均车流量台7万辆/次、沱二桥日均车流量14万辆/次、沱三桥日均车流量13万辆/次、邻玉长江大桥日均车流量5.5万辆/次、白塔商圈日均车流量8万辆/次、万象汇商圈日均车流量6万辆/次。
2、国省干道车流量预计日均12万辆/次,其中特兴方坡卡口、K4+400(肖湾村八组)卡口、G246线253Km+890m(泸县云锦镇长潮村)、S213线龙马潭区安宁大道信用社等地车流、交通流较大。
(三)分时交通流量情况预判:

1、5月30日、6月1日每日9时至12时、14时至19时,以下路段易拥堵:连江路、城南大道一段至成渝高速泸州蓝田站、沱江三桥北至康城路一线、康城路十公里转盘等。
2、节假日期间每日14时至20时,以下区域将出现市民休闲、娱乐、购物、餐饮等出行高峰:江阳区主要以水井沟、万象汇城区商圈为中心,龙马潭区主要以万达广场、西南商贸城等为中心。
二、道路交通安全风险提示
1、中短途旅游出行风险。端午民俗、农耕采摘、露营野餐、漂流消暑等近郊游、周边城市中短途游出行激增,加之景区、网红打卡点、亲子活动场所等多地处郊区、农村地区,道路条件差、安全隐患大、事故风险高。
2、农村地区出行风险。当前正值“三夏”时节,务农出行频繁,加之假期内农村走亲访友、赶场赶集,以及地方文旅推出的龙舟赛等民俗特色活动增多,农村出行集中,面包车和摩托车超员、三轮车违法载人等违法肇事风险加大。
3、夏季特征事故风险。夏季夜间娱乐消暑、宴饮聚会活动增多,而且时间延长,酒驾醉驾、疲劳驾驶多发易发。加之,夏季短时强降雨、阵性大风等恶劣天气易发的特性,事故风险加剧。
4、客货运车肇事风险。假期内生产生活物资运输旺盛,旅游探亲出行激增,客货车流量趋稳走高,旅游流、探亲流、学生流、务工务农流叠加,客货混行交织,客货车事故风险加大。
5、部分路段事故风险。根据近年端午节交通事故态势分析,下列道路事故多发、风险较大,广大驾驶员应谨慎驾驶。

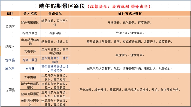
三、端午节景区、易拥堵、施工路段



公安交警温馨提示:
1、提前准备。提前了解天气、及时路况信息,保持安全车速、车距,充分做好应急措施。
2、守法行车。严格按照法律法规规定驾车出行,驾乘人员务必系好安全带、规范佩戴头盔,坚决杜绝“酒驾醉驾、超员超速、分心驾驶”等严重交通违法行为,在乡村和景区道路驾车时请注意观察,勿超速、保平安。
3、文明驾驶。遇道路拥堵时耐心等待,不路怒、不穿插、不抢道。
(信息来源:酒城交警)
编辑:李永鑫
关注川南在线网微信公众号
长按或扫描二维码 ,获取更多最新资讯
其他