川南在线 发布时间:2025-12-24
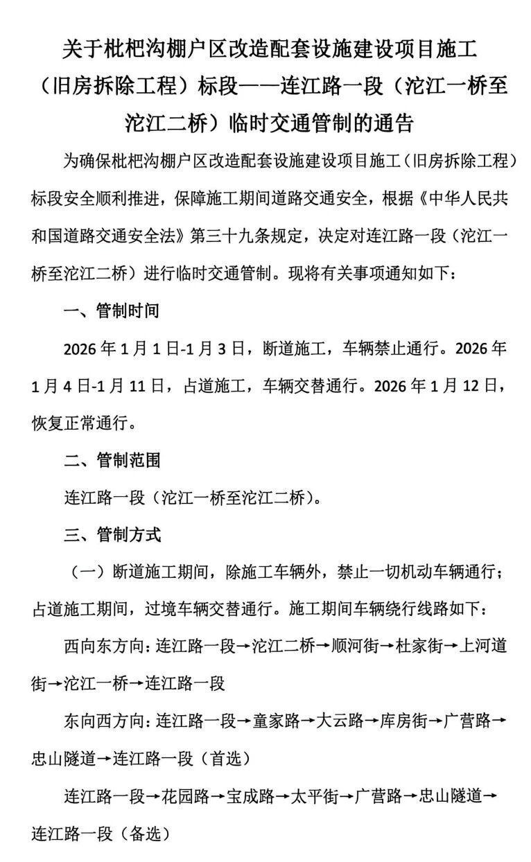
12月23日,泸州市公安局交管支队一大队发布通告,因枇杷沟棚户区改造配套设施建设项目施工,连江路一段(沱江一桥至沱江二桥)将于2026年1月1日起临时交通管制。
其中,2026年1月1日-1月3日,断道施工,车辆禁止通行。2026年1月4日-1月11日,占道施工,车辆交替通行。2026年1月12日,恢复正常通行。请出行车主提前规划路线。
通告全文如下:


(信息来源:泸州发布-泸州市公安局交管支队一大队)
编辑:李永鑫
关注川南在线网微信公众号
长按或扫描二维码 ,获取更多最新资讯
其他