资讯川南在线 发布时间:2026-03-22
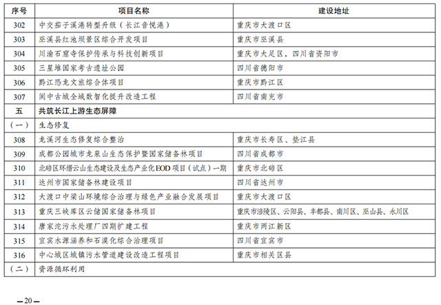
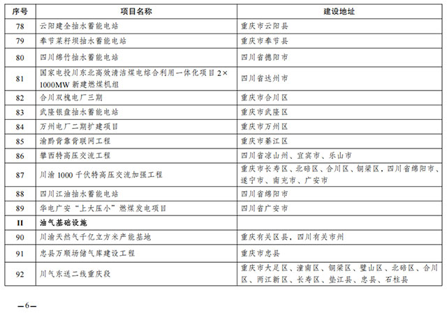
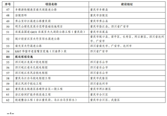
3月20日,推动成渝地区双城经济圈建设联合办公室印发《2026年共建成渝地区双城经济圈重点项目名单》(以下简称《名单》),《名单》共纳入七大领域标志性重点项目350个。
(来源:泸州发布-重庆市发展和改革委员会网站)
编辑:肖昂
关注川南在线网微信公众号 长按或扫描二维码 ,获取更多最新资讯 其他
货车“接龙”逃避检测、“百吨王”遮挡号牌强行冲关……泸州曝光一批典型案例
今日上午,一起“育”见泸州高中的五育时光
转扩!4月10日-6月10日,龙马潭此路段实施临时交通管制
感知民意 开门治堵 | 泸州交警关于征求主城区高峰时段交通拥堵治理措施意见的公告
权威发布 | 泸州市统计局原党组书记陈世伟 严重违纪违法被开除党籍和公职
《泸州历史文化名城保护规划(2022—2035年)》完成住房城乡建设部专家评审
@酒城企业家,这场“政法护企之约”报名开启
护航清明祭扫!泸州市场监管在行动
泸州出台公积金新政
正在公示!大鹿溪(泸县段)拟入选省级幸福河湖
泸州市深化网格体系建设 提升基层地质灾害防治能力
三位主创都是泸州人|泸州10家影院同步上映,《血色黄梅》今日登陆全国院线
补助来了!龙马潭区加速推进“瓶改管” 全力提升“安全底气”
服务升级,泸州机场租车服务全新上线!落地即走,自在启程