川南在线 发布时间:2021-10-25
10月23日0—24时,31个省(自治区、直辖市)和新疆生产建设兵团报告新增确诊本土病例26例,新增本土无症状感染者4例。截至24日9时,此轮疫情已波及陕西、内蒙古、甘肃、宁夏、北京、贵州、湖南、湖北、河北、青海和四川等多个省(自治区、直辖市),已有2个高风险地区和14个中风险地区。
10月24日,自贡市应对新型冠状病毒肺炎疫情工作领导小组发布通告:2021年10月24日1时,富顺县发现1例省外关联输入本地新冠肺炎无症状感染者。经排查,该病例于10月18日在甘南藏族自治州迭部县扎尕那景区与相关新冠肺炎确诊病例有轨迹交叉。自贡市已于第一时间启动流调溯源、人员排查管控、核酸检测等工作,并对周某某居住地及涉及的活动场所开展环境采样检测等工作。四川省疾控中心提示如下:
一、管控措施
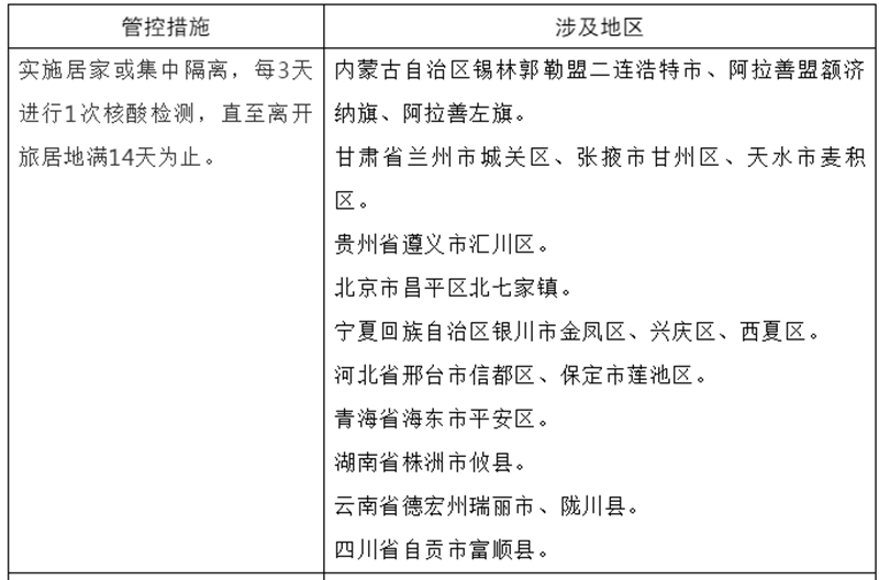
1. 14天内有中高风险地区所在县(市、区)和直辖市、省会城市所在街道旅居史的入(返)川人员,实施居家或集中隔离,每3天进行1次核酸检测,直至离开旅居地满14天为止。
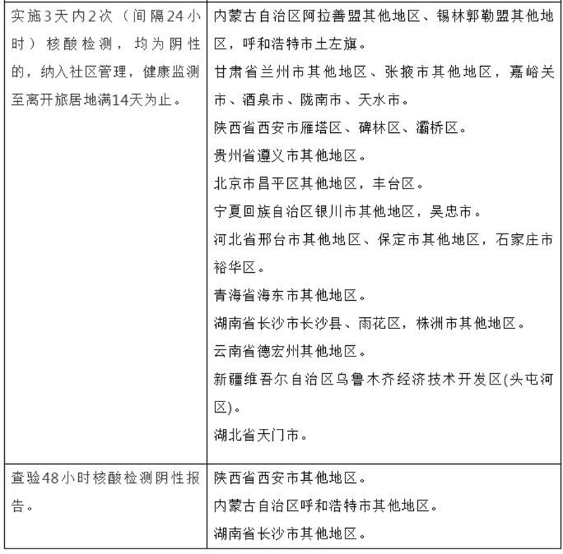
2. 对14天内有中高风险地区所在地级市(直辖市、省会城市所在区)旅居史的入(返)川人员,要及时实施3天内2次(间隔24小时)核酸检测,均为阴性的,纳入社区管理,健康监测至离开旅居地满14天为止。
3. 公布本土新增感染者但暂未划定中高风险地区的,以及疫情风险较高的地市相关入(返)川人员参照上述规定执行。
4. 10月23日,据文化和旅游部办公厅发布《从严从紧抓好文化和旅游行业疫情防控工作》通知,要求从严从紧落实旅行社疫情防控要求,严格做好外防输入工作。严格执行跨省旅游经营活动管理“熔断”机制。对出现中高风险地区的省(区、市),立即暂停旅行社及在线旅游企业经营该省(区、市)跨省团队旅游及“机票+酒店”业务,并第一时间向社会公布。暂停经营旅游专列业务。
(具体防控时间节点和地区见下文表格部分)
二、专家建议
1. 请有涉疫地区旅居史、与新冠肺炎确诊病例有轨迹交叉者、四川天府健康通“红黄码”人员第一时间主动到所在村(社区)、工作单位或所住酒店报备,积极配合落实核酸检测、隔离管控、健康监测等疫情防控措施。
2. 公众要强化疫情防控意识,保持戴口罩、勤洗手、多通风的卫生习惯,近期尽量不参与各类会议、培训、棋牌、聚餐等聚集性活动。在公共场所要遵守公共秩序,配合健康监测、扫码亮码、佩戴口罩、保持1米线距离等防控措施。
3. 若有发热、咳嗽等不适症状,请及时前往就近医疗机构发热门诊就诊,不要到私人诊所、小诊所就诊。就医过程请全程做好个人防护,避免乘坐公共交通工具。
三、国内部分地区来(返)川人员管理措施


四、中高风险区清单

(来源:四川疾控)
编辑:李永鑫
关注川南在线网微信公众号
长按或扫描二维码 ,获取更多最新资讯
其他