川南在线 发布时间:2021-11-02
近日,《四川省“十四五”综合交通运输发展规划》正式公布。

《规划》提出到2025年,初步建成“四向八廊”战略性综合交通走廊和成渝地区双城经济圈国际性综合交通枢纽集群,基本形成“123出行圈”和“123快货物流圈”,基本实现“快速网覆盖区县、干线网畅达乡镇、基础网连接村组”,全国交通“第四极”初步显现。
《规划》提出,“十四五”时期,综合交通建设完成投资1.2万亿元以上,其中公路水路7000亿元、铁路3000亿元、民航250亿元、轨道交通2200亿元。
《规划》明确,“十四五”期间,四川新增4市州通高铁、16个县(市、区)通高速。
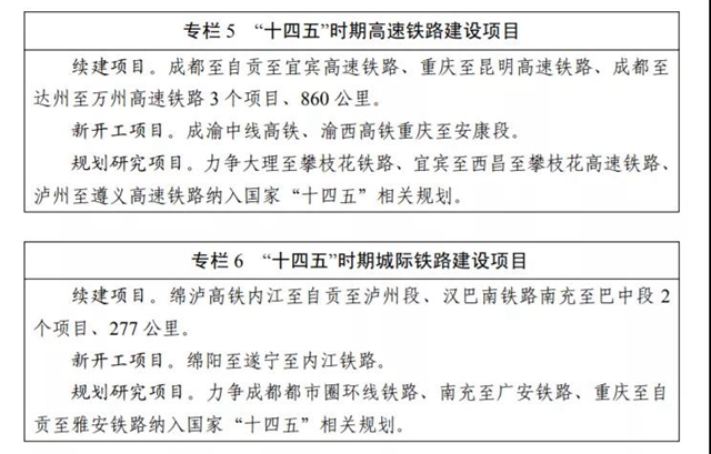
01 铁路发展提速度
建设高速铁路1300公里,城际铁路550公里,普速铁路1940公里。建设成渝中线、成达万、渝昆等高铁,贯通至北部湾与昆明的货运通道,加快建设川藏等西向通道。到2025年,铁路进出川通道达12条、新增1条,高铁覆盖13个市州、新增4个,为自贡、泸州、南充、巴中。




02 高速公路加密度
建设高速公路项目6300公里。其中,续建3800公里,新开工2500公里。加快完善高速公路网络,推动高速公路向民族地区延伸。

到2025年,高速公路出川大通道达到37条、新增13条:
其中,甘肃1条(九绵)
云南5条(沿江、西昭、宜彝、叙威、宜威)
青海1条(久马)
重庆5条(泸永、内大、南潼、开梁、自贡至永川)
贵州1条(古金)
高速公路覆盖152个县(市、区)、新增16个:
绵阳:北川、平武;
乐山:金口河、峨边;
宜宾:高县、筠连;
雅安:宝兴;
阿坝:九寨沟、阿坝县;
凉山:会理、会东、宁南、金阳、昭觉、美姑、雷波

03 国省干线全域升级
新改建普通国省道9000公里。加快打通瓶颈路断头路,有效消除与城市道路衔接“肠梗阻”。到2025年,普通国道二级(三州三级)及以上比重达95%,普通省道三级及以上比重达到65%。
04 农村公路通村达组
实施撤并建制村畅通工程2.4万公里、乡村振兴产业路旅游路4000公里,建设通30户及以上自然村硬化路1.3万公里。到2025年,新增2万个自然村通硬化路。
05 黄金水道干支直达
加快构建“一横五纵”航道网和“两核四翼”港口体系。到2025年,内河高等级航道达4条、新增1条(涪江)。
06 民用航空优化体系
实施“两场一体”运营模式,完善成都航空货运专用设施,加快阆中、达州等支线机场建设。到2025年,民用运输机场建成及在建数达22个、新增5个,具体为乐山机场、广安机场、遂宁机场、会东机场、甘洛机场。



“十四五”四川新增4市州通高铁、16个县(市、区)通高速,有你家乡吗?你是否期待?(来源:川观新闻)
编辑:李永鑫
关注川南在线网微信公众号
长按或扫描二维码 ,获取更多最新资讯
其他