川南在线 发布时间:2021-11-03

2021年11月2日,成都市金牛区通报新增1例本土确诊病例,在蓉居住于金牛区顶峰水岸汇景小区。该病例10月11-28日曾分别到西安、银川、兰州、重庆等地出差。10月28日与同事自驾返蓉,后回到公司工作(位于梨花街电力大楼)。10月29日上午到金牛区德宝诊所、省人民医院金牛医院发热门诊就诊,就诊时否认国内中高风险地区旅居史。10月30日下午在蓉足印象足疗馆按摩,后返回住所,未再外出。10月31日未外出。11月1日接金牛区卫健部门通知,其健康码为“黄码”,需尽快接受核酸检测。当天下午到市第四人民医院接受核酸采样检测,初筛结果为阳性。
11月2日,重庆市九龙坡区报告1例新冠肺炎确诊病例。李某,男,32岁,11月1日因发热到一医疗机构就医,11月2日新冠病毒核酸检测结果呈阳性,经市、区两级专家会诊,结合临床、影像学表现和实验室检测结果,诊断为新冠肺炎确诊病例(普通型)。16时40分,长寿区再报告1例新冠肺炎确诊病例,系九龙坡区报告病例李某的密切接触者,目前流调溯源和管控工作正在有序开展中。
11月1日0-24时,31个省(自治区、直辖市)和新疆生产建设兵团报告新增本土确诊病例54例、无本土无症状感染者。截至1日12时,此轮疫情已波及陕西、内蒙古、甘肃、宁夏、北京、贵州、湖南、湖北、河北、青海、四川、山东和黑龙江省等多个省(自治区、直辖市),已有3个高风险地区和43个中风险地区。
为科学精准防控疫情,严防疫情输入,现对广大群众提出如下疫情防控建议:
(一)主动报备行程并配合做好健康管理
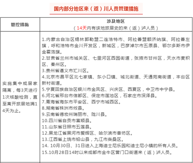
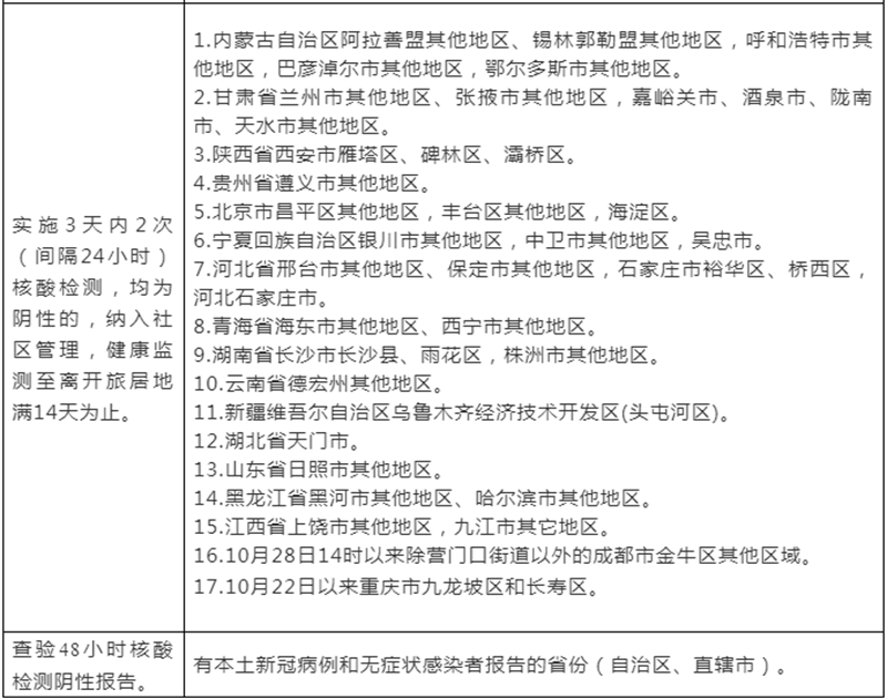
10月28日14时以来成都市金牛区营门口街道来返泸人员,实施居家或集中隔离,每3天1次核酸检测,直至离开当地满14天为止。10月28日14时以来金牛区除营门口街道以外其他地区、10月22日以来重庆市九龙坡区和长寿区来返泸人员,实施3天内2次(间隔24小时)核酸检测,均为阴性的,纳入社区管理,健康监测至离开当地满14天为止。
(二)近期非必要不到有疫情地区出差或旅游
鉴于当前的疫情形势,非必要,建议近期不要前往疫情中高风险区。从疫情发生地来(返)泸的人员,请提前给所在社区或单位报备;来(返)泸途中,请做好个人防护,来(返)泸后应主动配合当地相关防控措施。
(三)主动核酸检测
近期如有外地出差或旅游归来,请主动做一次核酸检测(如果检测1次仍不放心的市民朋友,可以间隔24小时后再次进行检测)。
(四)注意做好个人防护,出现异常及时就医
广大市民要继续时刻保持良好的个人防护意识,养成随身携带口罩,科学规范佩戴口罩、勤洗手、常通风、保持安全社交距离的卫生习惯;不扎堆、不聚会,倡导健康生活方式。
如出现发热、咳嗽、腹泻、乏力等症状,要佩戴一次性医用口罩及以上级别口罩,及时到就近的发热门诊进行排查和诊疗,就医过程尽量避免乘坐公共交通工具。
(五)积极接种新冠及流感疫苗
疫苗接种是预防疾病最有效、经济的措施,新冠病毒疫苗与流感疫苗接种时间间隔14天,建议符合接种条件还没有接种疫苗的人员积极接种,减少传染病叠加风险。重点人群应及时接种加强针。


(来源:泸州疾控)
编辑:李永鑫
关注川南在线网微信公众号
长按或扫描二维码 ,获取更多最新资讯
其他