川南在线 发布时间:2021-11-25

目前,各地防控政策更新频繁,小编为您整理出泸州机场最新出发到达相关防控政策。

泸州进港:
如您有境外(地区)、中高风险地区、14天内疫情发生所在县(市、区)或全域封闭管理城市等旅居史或接触史,需出示48小时内核酸证明并做信息登记后,无异常情况方可离开。
如您无以上情况,到达后健康码为“绿码”,检测体温不高于37.3℃,即可正常通行。
如出现异常或不配合检查人员,机场将依规对其转送至相关部门进一步处置。
48小时核酸有效截止时间以航班计划落地时间为准!
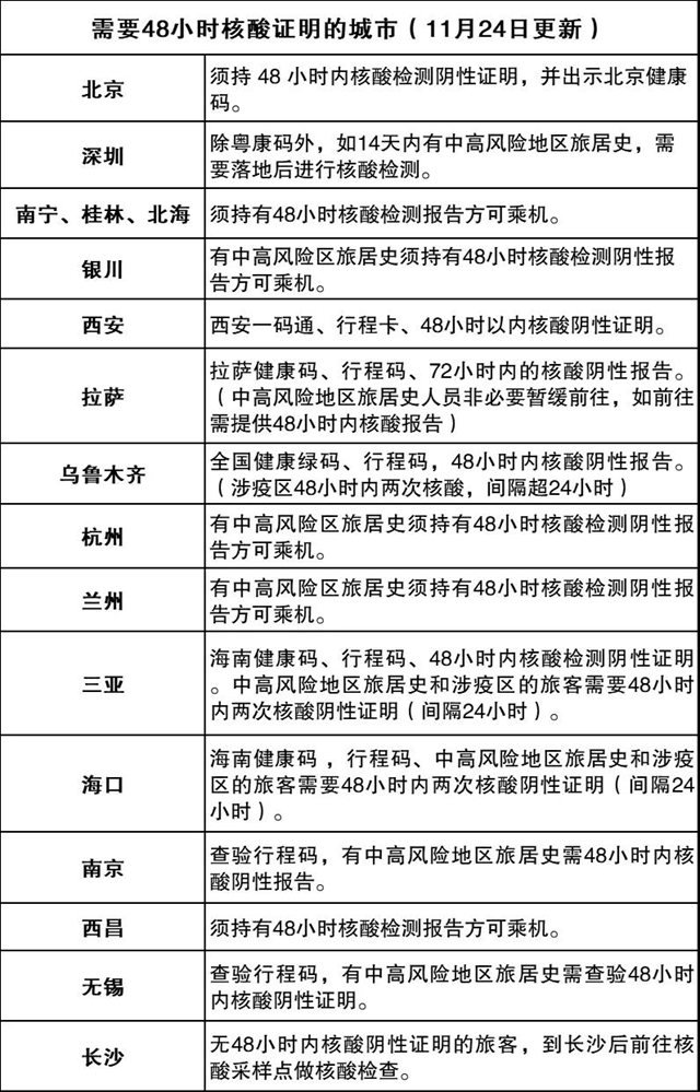
因各地方防疫政策实时调整频繁,建议您出行前咨询所乘航空公司和目的地机场,进一步确认核酸检测要求或落地管理政策:


(来源:泸州机场)
编辑:李永鑫
关注川南在线网微信公众号
长按或扫描二维码 ,获取更多最新资讯
其他