川南在线 发布时间:2022-03-15
当前,全球第四波新冠病毒肺炎疫情正在流行,部分周边国家和地区新增病例快速增长。近期,国内疫情多发频发,防控形势复杂严峻。奥密克戎变异株已成为我国优势毒株,其隐匿性和传染性更强,潜伏期更短。
为做好外防输入、内防反弹,四川疾控专家提醒:请近期入(返)川人员尽快做一次核酸检测
专家提醒:
1.主动进行核酸检测,持续开展风险人员排查
倡导省外来返川人员(特别是从近14天内有阳性感染者的地市来返川人员)在24小时内尽快做一次核酸检测,核酸检测结果未出之前不外出,不聚集。
特别提醒:接种新冠病毒疫苗后48小时内,如果没有特殊情况,暂时不要进行核酸检测,避免出现核酸检测假阳性的情况。
各类企事业单位要持续排查往来人员有无中高风险地区旅居史和病例接触史。公众要密切关注官方疫情信息,主动查看14天内是否到过涉疫地区,是否与病例活动轨迹有交集,是否收到提醒短信,是否有健康码变色的情况。如有以上情况,请做好个人防护,立即向所在村(社区)、单位或入住酒店报备,并主动进行核酸检测,配合做好疫情防控措施。
2.加强个人防护和健康监测
公众要继续保持戴口罩、勤洗手、常通风、不聚集、分餐食、用公筷、一米线等卫生习惯,配合做好扫码、亮码、核酸检测等疫情防控措施。奥密克戎变异株所导致的新冠肺炎症状比较轻,容易让人忽略。要加强对自己及家人的健康监测,即便发热、咳嗽、乏力等症状比较轻微也不要自行购药服用,一定要戴好口罩,避免乘坐公共交通工具,尽快到发热门诊就诊。
3.加强重点场所防控
各类公共场所严格落实测温、扫码、核验健康码、通风消毒、督促戴口罩等防控措施,加强人流引导,避免人员聚集;城市公共交通、出租车、网约车应严格落实防控措施,司乘人员做好个人防护;景区景点、餐饮单位、室内公共场所、密闭场所落实限量、预约、错峰要求;从严管控大型会议、活动、培训、展销等聚集性活动。
4.强化校园疫情防控
学校(托幼机构)按要求做好人员摸排工作,落实晨、午、晚检制度,教室和宿舍等场所保持良好通风,每日对门把手、楼梯扶手、餐具等进行消毒,发现有疑似传染病时要及时向卫生和教育部门报告,师生员工不带病上班上学。
学生要遵守学校防疫规定,及时接种疫苗,保持勤洗手等良好的卫生习惯,尽量保持社交距离,不串座、不串班、少聚集,加强上下学路途个人防护,合理膳食、营养均衡,规律作息、积极锻炼。
5.防范快递疫情传播风险
近期有物流企业发生聚集性疫情,多地通报进口物品核酸检测阳性,收取快递存在“物传人”感染风险,公众一定要注意防范快递的疫情传播风险。
关注官方发布的疫情信息,主动核对快递物流信息。如您近期收到过途经涉疫场所的快递,请立即向属地社区(村)报备,并主动进行一次核酸检测,密切关注自身及家人健康状况,如出现发热、干咳、乏力、咽痛等症状,要及时就医,并主动告知医生相关接触史。
近期在收取快递时,要注意个人防护,规范佩戴口罩、一次性手套。尽可能采取无接触式收取快递。
做好快递的消毒工作。尽量在户外通风处拆件,佩戴口罩和一次性手套,先使用75%医用酒精或消毒湿巾对外包装进行擦拭消毒,擦拭后至少等待5分钟再打开包装,如果包装不止一层,要重复对每一层包装进行消毒。
取出快递物品后,针对不同物品的性状,选择相应的消毒方法进行消毒。
在处理流程完毕以后,及时在流动水下用肥皂洗净双手,或使用手消毒剂消毒双手。
核酸检测在哪里做?
有检测需要的个人,可通过微信、电话进行咨询、预约,就近选择相应机构检测,也可通过“四川天府健康通”——热门服务——医疗防疫机构进行查询。
扫描或识别下方二维码可查看↓↓↓
四川省各市(州)公共场所便民核酸采样点设置情况一览表
(动态更新中)

扫描或识别下方二维码可查看↓↓↓四川核酸检测机构名单

检测结果哪里查?
不用到检测机构领取纸质报告,目前四川核酸检测结果已成功上传至国家平台,在省内核酸检测机构做新冠病毒核酸检测,可以通过“四川天府健康通”“国家政务服务平台”和“国务院客户端”等多种渠道查询结果。
1
“四川天府健康通”——热门服务——核酸与抗体检测结果。
2
“国家政务服务平台”——核酸和抗体检测结果查询——查自己
3
“国务院客户端”——核酸检测证明——查自己
温馨提醒大家:您的核酸检测信息,从出结果到在国家平台查询需要2个小时左右的时间。
核酸检测价格是多少?
公立医疗机构单采检测40元/人次,混采检测(5混1、10混1)10元/人次。
做核酸检测注意事项有哪些?
1
核酸检测采样时需扫“天府健康码”,如无码需携带本人身份证,人证合一。
2
采样前2小时尽量避免进食,以免引起呕吐等不适;采样前30分钟尽量不喝水及饮品,不吸烟、不喝酒、不嚼口香糖。
3
临采样时,尽量减少吞咽动作,少吞口水,不清嗓子。
4
采样后,尽快离开现场,可使用免洗手消毒液或免洗酒精、消毒棉片等擦拭双手。
5
听从采样现场工作人员安排和引导,严格落实疫情防控的各项要求,坚持科学规范佩戴口罩,保持一米以上安全距离,提高自我防护意识和能力。
特别提醒:
为避免在排队等候核酸检测过程中,因人员聚集造成疫情传播风险,请大家在检测过程中,一定要科学规范佩戴口罩,保持一米以上安全距离,听从采样现场工作人员安排和引导。采样后,尽快离开现场。
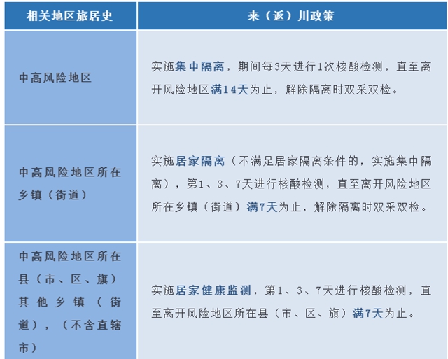
来(返)川政策小贴士



(来源:泸州发布综合健康四川官微 四川日报)
编辑:李永鑫
关注川南在线网微信公众号
长按或扫描二维码 ,获取更多最新资讯
其他