川南在线 发布时间:2022-04-15
为落实“外防输入、内防反弹”的总策略和“动态清零”总方针,有效控制和降低疫情传播风险,泸州市疾控中心温馨提示您:
主动报备
市外来(返)泸人员,抵达泸州后2小时内,须主动向所在村(社区)、单位和入住酒店报备,或拨打0830-12345进行报备咨询,或扫描下方二维码进行报备,积极配合所在村(社区)做好疫情防控措施。

不主动申报、刻意隐瞒信息或拒绝接受隔离医学观察,造成疫情传播或有传播严重危险的,根据《中华人民共和国传染病防治法》《中华人民共和国刑法》等有关规定,将依法追究当事人法律责任。
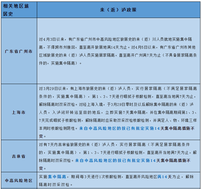
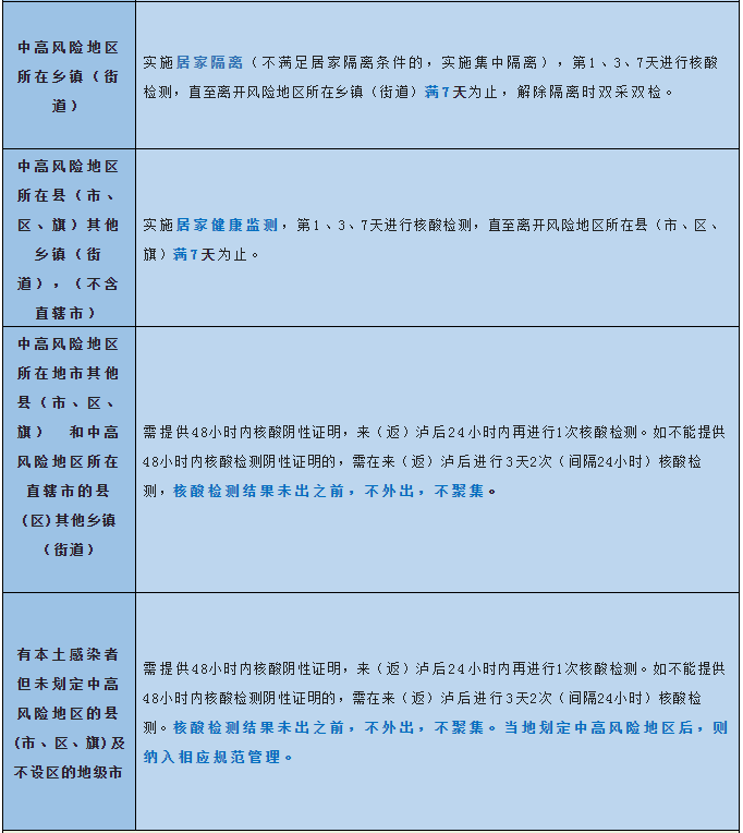
来(返)泸政策小贴士



公众关切
泸州市各高速公路出口陆续设置了疫情防控查验点,主要查验什么?
当前,国内疫情防控形势依然严峻,疫情输入压力持续存在,为此,根据省上的统一安排部署,我市加大了公路交通的防疫查验力度。即日起,泸州市所有高速公路收费站出站口外和普通国省干线公路省界入口处,陆续设置查验点,对全部来(返)泸车辆司乘人员的“通信行程卡”、健康码等相关信息进行查验,并按规定做好风险人员防护转运。查验点实行24小时值班值守,实行逢车必查、全员核查。
为最大限度保障安全快速出站,请大家主动配合查验工作,车辆驶离主线前提前减速控距,车上所有人员提前准备好健康码、行程卡以备查验,过往车辆依次排队有序通行,在防疫查验等候期间非必要不下车,防止人群聚集。
特别提醒:
省外归来(特别是从近14天内有阳性感染者的地市来返泸人员)请在24小时内尽快做一次核酸检测,结果未出之前不外出,不聚集。接种新冠病毒疫苗后48小时内,如无特殊情况,暂时不要进行核酸检测,避免出现核酸检测假阳性的情况。
(来源:泸州疾控)
编辑:李永鑫
关注川南在线网微信公众号
长按或扫描二维码 ,获取更多最新资讯
其他