川南在线 发布时间:2022-05-08
家长们赶紧看过来
泸州市江阳区主城区
2022年义务教育阶段新生招生
网上报名登记简章新鲜出炉
据泸州市江阳区教育和体育局消息,根据《泸州市江阳区人民政府办公室关于印发<江阳区2022年基础教育和职业教育招生工作方案>的通知》(泸江府办函[2022]14号)规定,经江阳区招生领导小组办公室研究,现将江阳区主城区2022年义务教育阶段新生招生网上报名登记简章公布如下:
招生对象
(一)具有江阳区主城区户籍适龄儿童、少年(小学:2022年9月1日前年满6周岁的适龄儿童;初中:应届小学毕业生和具有同等学历的校外少年儿童)。
(二)2022年5月17日前在江阳区已购房未迁入户籍的房屋产权人子女(含以应入学儿童名义购房)。购房特指购买商品住宅房,房屋产权属多人共同拥有的,以购房人拥有51%以上房屋产权为准。
(三)在主城区范围务工(经商)并在主城区范围内居住的进城务工人员随迁子女。
主城区指江阳区北城街道、南城街道、大山坪街道、华阳街道所辖8个城市社区、城西新建片区。
报名登记资料
(一)主城区户籍适龄儿童、少年报名登记资料
户口簿(提供户口簿首页和适龄儿童少年页)。其中,泸州市梓橦路学校、泸师附小城西学校、泸州市实验小学城西学校、泸州市江阳区泸州高中附属学校参照2021年划定的学校招生区域,实行托管户口清理,提供户口簿首页、父或母户口页、适龄儿童少年页、户籍所在户口房屋产权人房屋产权证(按揭的提供银行盖鲜章的房屋产权证复印件或不动产登记信息表不动产登记信息页;未取得房屋产权证的提供网签查档表和购房发票;公租房的提供公租房证)。
(二)主城区购房人子女报名登记资料
1.购房人为户主且与子女在同一户口簿的提供资料:
(1)户口簿(户口簿首页和适龄儿童少年页)。
(2)购房人房屋产权证或不动产登记证(按揭的提供银行盖鲜章的房屋产权证复印件或不动产登记信息表不动产登记信息页;未取得不动产登记证的提供网签查档表、不动产登记统一发票或契税发票)。
2. 购房人为户主但与子女不在同一户口簿或购房人不是户主的提供资料:
(1)户口簿(户口簿首页和适龄儿童少年页)。
(2)购房人房屋产权证或不动产登记证(按揭的提供银行盖鲜章的房屋产权证复印件或不动产登记信息表不动产登记信息页;未取得不动产登记证的提供网签查档表、不动产登记统一发票或契税发票)。
(3)适龄儿童少年出生医学证明。
(三)主城区进城务工人员随迁子女报名登记资料
1.务工人员与子女在同一户口簿且为户主的提供:
(1)务工人员与务工单位签订的劳动合同或务工人员的工商营业执照。
(2)户口簿(户口簿首页和适龄儿童少年页)。
(3)居住证或房屋租赁合同。
(4)务工单位为务工人员购买的城镇企业职工社会保险单。
2.务工人员与子女在同一户口簿但务工人员不是户主和务工人员与子女不在同一户口簿的提供:
(1)务工人员与务工单位签订的劳动合同或务工人员的工商营业执照。
(2)户口簿(户口簿首页和适龄儿童少年页)和适龄儿童少年出生医学证明。
(3)居住证或房屋租赁合同。
(4)务工单位为务工人员购买的城镇企业职工社会保险单。
报名登记方式
2022年,主城区义务教育阶段新生入学实行“网上报名+现场审查”的招生方式。确因条件限制无法进行网上报名的,家长可于网上报名登记时间内,持报名登记资料到户籍或购房所在的街道办事处,由街道教育干事协助报名登记。
报名登记流程
(一)网上报名
1. 主城区户籍适龄儿童、少年报名时间:2022年5月17日至5月19日
2. 购房未迁入户籍的房屋产权人子女报名时间:2022年5月23日至5月25日
家长使用“酒城e通”APP进行网上报名信息登记。在“江阳招生”进入报名—— 点击“网上报名” —— 选择相应入学阶段及报名类型—— 填报相关报名信息确认提交 ——等待报名审核—— 后台完成审核。家长可在“我的报名”中查阅审核状态及情况描述。
(二)资料初审
1. 主城区户籍适龄儿童、少年资料初审时间:2022年5月20日至5月22日
2. 购房未迁入户籍的房屋产权人子女资料初审时间:2022年5月26日至5月28日
主城区各街道组织人员对家长提交网上报名登记材料进行初审,并向家长反馈情况。初审未通过的,将通过短信告知家长。
(三)现场审查
1.小学新生资料现场审查
通过初审的小学新生,家长带齐网上报名登记相关资料(验原件、收复印件)到各街道指定地点进行现场审查。
南城街道在白招牌社区(市委党校对面)进行现场审查。
北城街道在城垣社区(管驿嘴)进行现场审查。
大山坪街道在大山坪街道社区综合服务中心(滨江路五段600号)进行现场审查。
华阳街道所辖8个城市社区在康乐社区(龙透关派出所旁)进行现场审查。
城西新建片区在大岩山路二段319号(康平社区、连云社区临时办公点)进行现场审查。
主城区各街道户籍适龄儿童分社区(小区)现场审查时间安排:

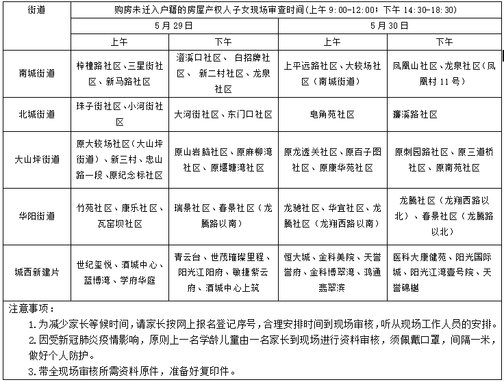
主城区各街道购房未迁入户籍的房屋产权人子女分社区(小区)现场审查时间安排:

2.初中新生资料现场审查
在主城区内小学就读通过初审的小学毕业生(户籍生资料现场审查时间:2022年5月23日至5月25日;购房人子女资料现场审查时间:2022年5月29日至5月30日),家长凭报名登记相关资料(验原件、收复印件)在就读学校进行现场审查。
在主城区外小学就读通过初审的小学毕业生, 2022年5月30日至5月31日,家长凭报名登记相关资料(验原件、收复印件)在到江阳区会议中心进行现场审查。
3.进城务工人员随迁子女资料现场审查
2022年5月23日至5月25日,通过网上报名登记初审的新生,就读小学一年级的新生,家长凭报名登记相关资料(验原件,交复印件)到相应小学参加现场审查。家长务工单位属北城街道的到大北街小学参加现场审查,属南城街道的到广营路小学参加现场审查,属大山坪街道、华阳街道及城西新建片的到南城学校审查登记就读。就读初中一年级的新生,家长凭报名登记相关资料(验原件,交复印件)到南城学校参加现场审查。现场审核未通过的不被录取。未参加现场审查的视为自动放弃报名资格,不予分配入学。
注意事项
(一)报名登记信息查询。网上报名登记前,请家长在“酒城e通”江阳招生服务首页的招生公告栏中《泸州市江阳区2022年主城区街道所辖社区及路段楼牌号查询表》查询学生户籍或学生父母购房地址所属街道及社区名称,准确填报信息。
(二)托管户清理。托管户口情况为:应入学儿童与房屋产权人不是直系亲属关系。凡属托管户口的适龄儿童,由区招生领导小组办公室统筹分配到城区其他学校入学。
(三)规范报名登记资料。报名登记的户口簿过于破旧、手写、每页户号不一致等,请更换后再报名登记。适龄儿童报名登记时须查验报名资料原件,交复印件,适龄儿童年龄以户口簿日期为准。
(四)严禁重复报名。凡已经取得学籍的适龄儿童、少年,不属于新生招生范围,隐瞒登记的,学籍系统查重后无条件退回已入学学校,后果自负。凡用户籍和购房资料在不同地址重复报名登记的应入学儿童,一经查实,由区招生领导小组统筹安排入学。
(五)严肃报名登记纪律。严禁伪造材料进行报名信息登记,一经查实,取消学生入学资格,涉嫌违法犯罪的,移交公安机关按相关规定处理。
(六)漏报名学生分配。凡未在规定时间内在网上报名信息登记的适龄儿童属漏报名学生,漏报名学生由区招生领导小组办公室统筹安排入学。
本简章由泸州市江阳区教育和体育局负责解释。
(来源:泸州市江阳区教育和体育局)
编辑:肖昂
关注川南在线网微信公众号
长按或扫描二维码 ,获取更多最新资讯
其他