资讯川南在线 发布时间:2020-03-27
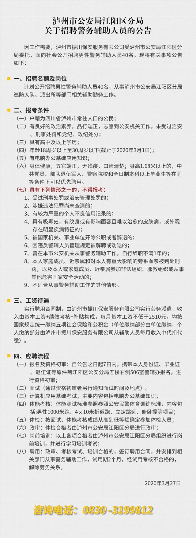
因工作需要,泸州市公安局江阳区分局计划面向社会公开招聘警务辅助人员40名,机会来了!
(来源:平安江阳)
编辑:成欣
关注川南在线网微信公众号 长按或扫描二维码 ,获取更多最新资讯 其他
纳黔高速公路限速调整进度如何?四川省交通运输厅最新回应
即日起,新修订的《泸州市森林火灾应急预案》正式实施
宜宾一货车翻下河道!官方通报!
官宣!这些超人气明星将空降泸州!8月30日一起FUN肆嗨!
2025软科世界大学学术排名发布,西南医科大学首次上榜
G93成渝环线高速本月将新启用多个测速点,涉及泸州的有这些
泸州又增加三个口袋公园:解锁城市角落里的幸福密码
8月25日-29日,泸州这场穿越千年的苗族文化盛宴邀您参与!
@泸县人,有问题?有纠纷?来这里→
合江县委书记王波勉励2025年大学新生:勇敢出发、奔赴山海,书写人生新的篇章
泸州市发改委开展“绿水青山就是金山银山”主题集中宣传活动
西南医大附院:医师节线上义诊,不排队、不花钱!1000+个免费问诊号!
“泸建工传统民居民俗博览馆”文旅项目启动仪式隆重举行
钟鼓楼·江阳里┃ z世代年轻人社交潮玩的”根据地“年内亮相