川南在线 发布时间:2020-04-28
“请证明你妈是你妈”“请开具无犯罪记录证明”……各种各样的“奇葩”证明堵在办事的路上。终于,民政局等六部委出手了!
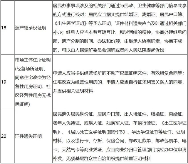
经国务院同意,《民政部 国家发展改革委 公安部 司法部 人力资源社会保障部 国家卫生健康委关于改进和规范基层群众性自治组织出具证明工作的指导意见》(以下简称《指导意见》)正式印发。《指导意见》明确了《不应由基层群众性自治组织出具证明事项清单(第一批)》;部署开展“社区万能章”治理专项行动。
来来来!快看看第一批不用开的证明有哪些?




终于不用再开具“奇葩”证明了!
(来源:四川在线)
编辑:成欣
关注川南在线网微信公众号
长按或扫描二维码 ,获取更多最新资讯
其他