川南在线 发布时间:2020-06-18
7月2日零时起,泸州长江大桥将全封闭维修。届时,经长江大桥进出城方向的车辆将从国窖长江大桥、泰安长江大桥等分流,目前泸州主城区雨污分流工程二期分布在中心半岛的30多个点位正在全力抢工。为把雨污分流施工对交通组织的影响降到最低,泸州中心半岛雨污分流工程将于30日前完工。

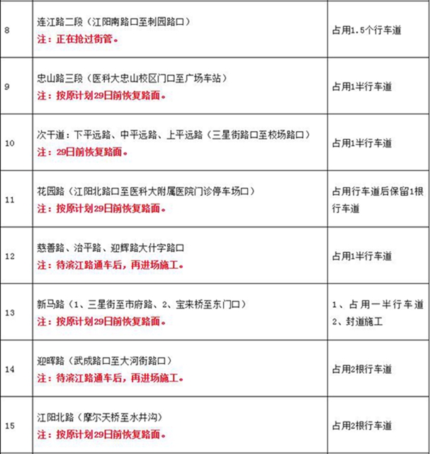
泸州市江阳区老城区排水防涝建设提升项目(EPC)
7月1日封桥前计划完成路段



7月1日封桥后计划完成路段

龙马潭主城区雨污分流项目及截污支管建设项目施工计划


(来源:泸州新闻广播)
编辑:成欣
关注川南在线网微信公众号
长按或扫描二维码 ,获取更多最新资讯
其他