川南地区综合性网络门户

资讯

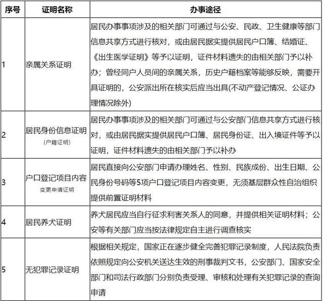
@泸州人 这20项证明,社区不再开了!
28
2020-04

时间: 2020-04-28

“请证明你妈是你妈”“请开具无犯罪记录证明”……各种各样的“奇葩”证明堵在办事的路上。终于,民政局等六部委出手了! 经国务院同意,《民政部 国家发展改革委 公安部 司法部 人力资源社会保障部 国家卫生健康委关于改进和规范基层群众性自治组织出...

泸州连续68天无新增新冠肺炎确诊病例
28
2020-04

时间: 2020-04-28

我市连续68天无新增新冠肺炎确诊病例 4月27日0-24时,我市无新增新型冠状病毒肺炎确诊病例。 4月27日0-24时,我市无新增新型冠状病毒肺炎出院病例。 截至4月27日24时,我市累计报告新型冠状病毒肺炎确诊病例24例,男性13例、女性...

助力小微企业、个体工商户及农户,这些税收优惠政策将延长4年
28
2020-04

时间: 2020-04-28

4月27日,记者从财政部官网获悉,财政部、税务总局日前联合发布公告,为进一步支持小微企业、个体工商户和农户的普惠金融服务,将延续实施一系列规定于2019年12月31日执行到期的税收优惠政策,期限延长至2023年12月31日。 哪些优惠政策将...

四川无新增新冠肺炎确诊病例,158人接受医学观察
28
2020-04

时间: 2020-04-28

四川省新型冠状病毒肺炎疫情最新情况(4月28日发布) 4月27日0-24时,四川无新增新型冠状病毒肺炎确诊病例,无新增疑似病例,158人尚在接受医学观察。 截至4月28日0时,全省累计报告新型冠状病毒肺炎确诊病例561例(其中境外输入21例...

载重量6000吨!四川省最大货运船下水长江泸州段
28
2020-04

时间: 2020-04-28

4月27日,四川省最大货运船——四川江运船舶有限公司的“骏锋666”号下水长江泸州段。该船载重量达到6000吨,总长105米,型宽16.2米,型深5.3米,为长江干线标准船型。 该船的下水,将助推泸州港增强吞吐量,标志着长江上游的干线运输船...

教育部:划出开学复课3条红线,不建议占用假期补课
28
2020-04

时间: 2020-04-28

日前,教育部划出开学复课3条红线,并表示不建议占用假期补课,鼓励各地充分利用周一到周五的有效教学时间进行补课。如果这个春季学期的任务确实有很多没有完成,也可以调整到秋季学期,甚至调整到下一个学年。(新华社)

泸州产区不同类型高粱酿造试验出酒仪式举行
27
2020-04

时间: 2020-04-27

泸州本地糯红高粱为最优的品种 “暑气蒸腾,在川南丘陵间。成熟的高粱顺着地势的起伏,无际无边。捧起一把高粱米,摊在掌上,吹去谷壳,象牙白里透着胭脂红的高粱米,一粒粒圆润如玉。把鼻子凑近,就闻到谷粒的芳香……”4月27日,在舞蹈《高粱红了》中,...

9人光荣入职!泸州首批公开招录消防员被授衔
27
2020-04

时间: 2020-04-27

庄严宣誓  “我志愿加入国家消防救援队伍,对党忠诚,纪律严明,赴汤蹈火,竭诚为民……”4月27日上午,在泸州消防支队,响起了铿锵有力的宣誓声。(点击图片可观看视频)  当日上午,2019年度首批新招录消防员结业汇报表演暨授衔分配工作在攀枝花...