川南在线 发布时间:2020-07-27
为使2020年高考考生和家长了解熟悉网上志愿填报的过程,川川为大家带来四川省2020年志愿填报系统操作流程图文解析。网上填报志愿系统具体怎么操作?填报过程中需要注意什么?这里都有答案!赶快来看看吧!
一、流程总览

二、具体操作流程
1进入页面
在浏览器的网址输入框中输入登录页面的网址,然后按回车键即进入网上填报志愿系统登录页面。各市州的登录网址由各市州招办提供。登录页面如下图所示:

操作说明
考生登陆时需要输入“报名号”、“准考证号”、“身份证号”、“密码”、“验证码”等信息,然后点“登录”按钮进行身份验证。只有以上信息的输入全部正确,才能通过系统的身份验证进入网上填报志愿系统。
考生首次登陆网上填报志愿系统时,其初始密码为身份证号后6位数。
验证码为“验证码”输入框右侧图片上所显示的字符。
如果考生输入了以上正确的信息后仍不能通过身份验证,可能的原因是系统内初始设置的该考生身份证号(或考生号、准考证号)与实际有误,请联系考生报名所属区(县)招考办核对更改后再进行登陆。
若考生首次登录网上填报志愿系统,则登录成功后将进入“密码修改”页面,被强制要求修改自己的初始密码,这是为了确保考生的身份安全;若非首次登录网上填报志愿系统,则登录成功后将进入志愿类别链接页面。
2修改密码
考生登录网上填报志愿系统,在登录成功所进入的功能选择页面中点击页面右下方的 “修改密码”即可进入密码修改页面。网上填报志愿系统密码修改页面如下图:

操作说明
新旧密码不能相同,密码位数6 - 14位。
输入两次新密码必须一致。
考生输入旧密码、两次新密码,考生点击“确定”按钮,系统执行密码更改。
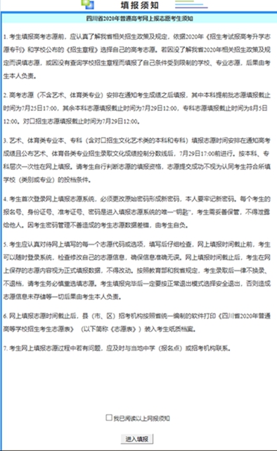
3填报须知
考生在每次登录网上填报志愿系统时将会进入“考生须知”页面,首次修改密码后也会转入此页面,如下图所示:

操作说明
考生应仔细阅读报名须知中注意事项和时间安排。
阅读完考生须知后,点击页面下方文字“我已阅读以上网报须知”左侧的小方框,则按钮[进入填报]才可使用,这时单击该按钮进入“功能选择”页面。
4查看个人报名基本信息
考生登录网上填报志愿系统,在登录成功所进入的功能选择页面中点击页面右下方的 “个人信息”即可进入考生个人基本信息页面。个人信息页面如下图所示:

操作说明
考生应仔细查看个人基本信息是否正确。
确认个人信息无误后,单击[确认]按钮则进入“功能选择”页面。
三、志愿填报
1志愿类别选择
若考生成功登陆网上填报志愿系统后,则阅读报名须知后进入该页面。若非考生首次登录网上填报志愿系统,则考生修改密码后进入该页面。考生查看个人信息后,点[确认]按钮进入该页面。以普通艺术类考生填报界面为例,页面如下图所示:

注:如考生不在“国家专项”“地方专项”、深度贫困专项、公费师范生、本土人才计划专项、免费医学定向、深贫县帮扶专项计划符合条件名单中,则对应志愿栏将不显示。
操作说明
考生可进行的操作有三种,填写志愿,修改志愿和查看志愿。
当某个志愿类别已经截止填报志愿时,考生可进行的操作只有“查看志愿表”。
当某志愿类别尚未截止填报,且考生尚未填报某类志愿时,对该类志愿可以进行的操作只有“填写志愿表”。
当某志愿类别尚未截止填报,且考生已经填写了某类别志愿表时,可以进行的操作有“修改志愿表”和“查看志愿表”,此时志愿类别选择页面如下图所示:

单击页面中间的红色字体可进入相应的志愿操作页面。
2填写志愿和修改志愿
在志愿类别选择页面单击某个志愿类的某个批次名称后的红色加粗文字“填写志愿表”或“修改志愿表”即进入该页面,如下图所示:

操作说明
点击页面中的“查询计划”按钮,将会弹出查询计划控件,考生可在此控件内查找筛选出本批次能够填写的志愿,如下图:

在院校代码输入框中输入考生志愿的院校代码,然后把鼠标移动到下一个输入框或按回车键时,系统自动显示对应的院校名称。
在专业代码输入框中输入考生志愿的专业代码,然后把鼠标移动到下一个输入框或按回车键时,系统自动显示对应的专业名称,如下图所示:

学校代码应为4位数字,专业代码应为2位数字或字母,若所输入的学校代码和专业代码格式有误则系统将会提示格式错误。
若所输入的学校代码和专业代码不存在,或者虽然存在该学校和专业代码,但该学校专业并不在考生当前所填写的志愿批次招生,则系统会提示如下:

填写志愿时应该避免出现填写信息不完整的情况,如在某个批次中,没有填写一志愿却填写了二志愿;填报了某个院校,却没有填写具体的专业。在很多情况下,系统会进行警示,考生应根据系统的警示修改好自己的志愿。
填写志愿时为了避免出现填写信息不完整的情况,系统采取了强制约束填写顺序(暂且不能填写的志愿是锁定状态),没有填写一志愿不能填写了二志愿;填报了某个院校,却没有填写具体的专业,也不能填写下一个志愿。填写专业时,也要按专业顺序进行填写。没有填写每个志愿的院校,也不能填写其相应的专业。

图1-1 志愿的锁定状态

图1-2 在没有填院校的情况下填写专业

图1-3 在没有填写前面专业的情况下填写后面的专业

图1-4 在没有填完上一志愿的情况下填写下一志愿
填写或修改志愿结束后,单击页面底部的[保存]按钮,则所填写的志愿数据将得到保存,保存即表示该批次志愿已经提交。
四、填报完毕
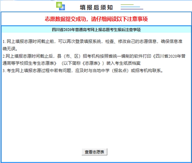
1填报后须知
考生在每次填写或者修改志愿后,进入该页面,如下图所示:

操作说明
阅读完考生填报须知后,考生可点击页面下方的[查看志愿表]按钮,可以查看考生刚刚填写的志愿表信息,进行检查核对。
2查看志愿表
在志愿类别选择页面单击某个志愿类别下的某个批次名称后的红色加粗文字“查看志愿表”即进入该页面,如下图所示:

操作说明
若某个志愿类别已经结束填报志愿,则考生只能查看已填报的信息而无法进行修改。
仔细查看核对所填报内容,如需要进行其他操作,则单击页面底部的[返回]按钮将返回到“功能选择”页面。
(来源:四川省教育考试院)
编辑:成欣
关注川南在线网微信公众号
长按或扫描二维码 ,获取更多最新资讯
其他