川南在线 发布时间:2021-05-12
泸州市江阳区主城区2021年义务教育阶段新生招生网上报名登记简章已发布,网络报名工作即将开始!

根据《泸州市江阳区人民政府办公室关于印发江阳区2021年基础教育和职业教育招生工作方案的通知》(泸江府办函[2021]22号)规定,经区招生领导小组研究,现公布主城区2021年义务教育阶段新生招生网上报名登记简章。
家长们请速看!
泸州市江阳区2021年主城区 街道所辖社区及路段门牌号查询表
北城街道


南城街道


大山坪街道



华阳街道


提醒:今年主城区新生入学,实行“网上报名登记+现场审查”。
招生对象
(一)具有江阳区主城区户籍适龄儿童、少年(小学:2021年9月1日前年满6周岁的适龄儿童;初中:应届小学毕业生和具有同等学历的校外少年儿童)。
(二)2021年5月20日前在江阳区主城区已购房还未迁入户籍的房屋产权人子女(含以应入学儿童名义购房;购房特指购买商品住宅房;房屋产权属多人共同拥有的,以购房人拥有51%以上房屋产权为准,购房人共有房屋产权少于51%的,不纳入招生对象)。
(三)在主城区范围务工(经商)并在主城区范围内居住的进城务工人员随迁子女。
主城区指江阳区北城街道派出所、南城街道派出所、大山坪街道派出所、华阳街道龙透关派出所管辖范围及华阳街道华阳派出所管辖的华宜社区、城西新建片区(含以下小区:阳光国际城、恒大城、天誉誉府、鸿通翡翠滨江、金科博翠湾、医科大康健苑、酒城中心、蓝博湾、青云台、世茂璀璨里程、阳光江阳府、敏捷紫云府、阳光江湾壹号院、天誉锦樾、学府华庭)。
报名登记资料
(一)主城区户籍适龄儿童、少年报名登记资料
户口簿(提供户口簿首页和适龄儿童少年页)。其中,泸州市梓橦路学校、泸师附小城西学校、泸州市实验小学城西学校、泸州市江阳区泸州高中附属学校招生区域内适龄儿童实行托管户口清理,提供户口簿首页、父或母户口页、适龄儿童少年页、户籍所在户口房屋产权人房屋产权证(按揭的提供银行盖鲜章的房屋产权证复印件或不动产登记信息表不动产登记信息页;未取得房屋产权证的提供网签查档表和购房发票;公租房的提供公租房证)。
(二)主城区购房人子女报名登记资料
1.购房人与子女在同一户口簿且为户主的提供资料:
(1)户口簿(户口簿首页和适龄儿童少年页)。
(2)购房人房屋产权证(按揭的提供银行盖鲜章的房屋产权证复印件或不动产登记信息表不动产登记信息页,未取得房屋产权证的提供网签查档表和购房发票)。
2.购房人与子女在同一户口簿但购房人不是户主和购房人与子女不在同一户口簿的提供资料:
(1)户口簿(户口簿首页和适龄儿童少年页)。
(2)购房人房屋产权证(按揭的提供银行盖鲜章的房屋产权证复印件或不动产登记信息表不动产登记信息页,未取得房屋产权证的提供网签查档表和购房发票)。
(3)适龄儿童少年出生医学证明。
(三)主城区进城务工人员随迁子女报名登记资料
1.务工人员与子女在同一户口簿且为户主的提供:
(1)务工人员与务工单位签订的劳动合同或务工人员的工商营业执照。
(2)户口簿(户口簿首页和适龄儿童少年页)。
(3)居住证或房屋租赁合同。
(4)务工单位为务工人员购买的城镇企业职工社会保险单。
2.务工人员与子女在同一户口簿但务工人员不是户主和务工人员与子女不在同一户口簿的提供:
(1)务工人员与务工单位签订的劳动合同或务工人员的工商营业执照。
(2)户口簿(户口簿首页和适龄儿童少年页)和适龄儿童少年出生医学证明。
(3)居住证或房屋租赁合同。
(4)务工单位为务工人员购买的城镇企业职工社会保险单。

报名登记方式
2021年,主城区义务教育阶段新生入学实行“网上报名登记+现场审查”的招生方式。
确因条件限制无法进行网上报名的,家长可于网上报名登记时间内,持报名登记资料到户籍或购房所在的街道办事处,由街道教育干事协助报名登记。
报名登记流程
(一)网上报名登记(2021年5月21日至5月24日)
家长使用“酒城e通”APP进行网上报名信息登记。

在 “江阳招生”进入报名—— 点击“网上报名” —— 选择相应(学前教育、幼升小、小升初)入学阶段及报名类型(户籍、购房、进城务工随迁) —— 填报相关报名信息,并确认提交 —— 信息成功提交,等待报名审核(可在“我的报名”中查看报名及审核情况)—— 后台完成审核,在“我的报名”反馈审核状态及描述(审核成功:初审通过,查看审核信息,关注招生报名公告信息;审核失败:查看审核信息,根据审核反馈修改错误填报信息,重新提交审核)。
(二)材料初审(2021年5月25日至5月28日)
主城区各街道组织人员对家长提交网上报名登记材料进行初审,并向家长反馈初审是否通过。初审未通过的适龄儿童、少年,将通过短信告知家长原因。
(三)现场审查
小学新生资料现场审查
2021年5月31日至6月3日,通过初审的新生,家长带齐网上报名登记相关资料(验原件、收复印件)到各街道指定地点进行现场审查。
北街辖区户籍的适龄儿童和2021年5月20日前在北街辖区内已购房还未迁入户籍的房屋产权人子女在北城街道城垣社区(管驿嘴)进行现场审查。
南街辖区户籍的适龄儿童和2021年5月20日前在南街辖区内已购房还未迁入户籍的房屋产权人子女在南城街道白招牌社区(市委党校对面)进行现场审查。
大山坪辖区户籍的适龄儿童和2021年5月20日前在大山坪辖区内已购房还未迁入户籍的房屋产权人子女在大山坪街道社区综合服务中心(滨江路五段600号)进行现场审查。
华阳街道辖区内属龙透关派出所户籍的适龄儿童、华阳街道华阳派出所所辖华宜社区户籍的适龄儿童、2021年5月20日前在华阳街道龙透关派出所辖区和华宜社区内已购房还未迁入户籍的房屋产权人子女到华阳街道康乐社区(龙透关派出所旁)进行现场审查。
城西新建片区户籍的适龄儿童和2021年5月20日前在该片区已购房还未迁入户籍的房屋产权人子女在大岩山路二段319号(康平社区、连云社区临时办公点)进行现场审查。
主城区各街道分社区(小区)现场审查时间安排如下表:

初中新生资料现场审查
在主城区内小学就读通过初审的小学毕业生, 2021年5月31日至6月3日,家长凭报名登记相关资料(验原件、收复印件)在就读学校进行现场审查。
在主城区外小学就读通过初审的小学毕业生, 2021年5月31日至6月3日,家长凭报名登记相关资料(验原件、收复印件)在区教育体育局三楼会议室进行现场审查。
进城务工人员随迁子女资料现场审查
2021年5月31日至6月3日,通过网上报名登记初审的新生,就读小学一年级的新生,家长凭报名登记相关资料(验原件,交复印件)到相应小学参加现场审查。家长务工单位属北城街道的到大北街小学参加现场审查;属南城街道的到广营路小学参加现场审查,属大山坪街道和华阳街道(龙透关派出所管辖)的到南城学校参加现场审查。就读初中一年级的新生,家长凭报名登记相关资料(验原件,交复印件)到南城学校参加现场审查。
若现场审核未通过将不被录取,未参加资料现场审查的视为自动放弃报名资格,不予分配入学。
注意事项:
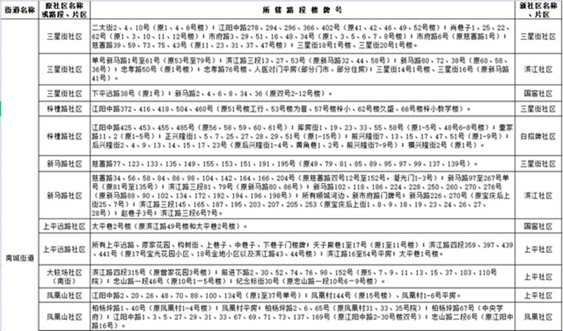
(一)报名登记信息查询。网上报名登记前,请家长在“酒城e通”江阳招生服务首页的招生公告栏中《泸州市江阳区2021年主城区街道所辖社区及路段门牌号查询表》查询学生户籍或学生父母购房地址所属街道及社区名称(原社区名称或路段、新社区名称),若报名登记信息填报不准确,将导致报名登记信息审核不通过。
(二)托管户清理。泸州市梓橦路学校、泸师附小城西学校、泸州市实验小学城西学校、泸州市江阳区泸州高中附属学校2021年实行招生区域托管户口清理。凡属托管户口适龄儿童,由区招生领导组统筹分配到城区其他学校入学。托管户口有以下几种:1.应入学儿童与房屋产权人是非直系亲属关系。2.应入学儿童户口没有和自己的父母户口在一起(户主、房产证均系儿童的除外)。3.同一户口已有儿童正接受义务教育的其他应入学儿童(房屋产权所属人子女除外)。
对列为托管户口有争议的,请家长提供相关印证材料。
(三)规范报名登记资料。报名登记的户口簿过于破旧、手写、每页户号不一致等,请更换后再报名登记。适龄儿童报名登记时须查验报名资料原件,交复印件,适龄儿童年龄以户口簿日期为准。
(四)严禁重复报名。凡已经取得学籍的适龄儿童、少年,不属于新生招生范围,隐瞒登记的,学籍系统查重后无条件退回已入学学校,后果自负。凡用户籍和购房资料在不同地址重复报名登记的应入学儿童,一经查实,由区招生领导小组统筹安排入学。
(五)严肃报名登记纪律。严禁伪造材料进行报名信息登记,一经查实,取消学生入学资格,涉嫌违法犯罪的,移交公安机关按相关规定处理。
(六)小学划片原则。按照就近、免试、划片入学原则,主城区小学原则上按社区就近划片分配入学,即根据主城区学校所处地理位置、学校办学规模和生源分布情况,原则上按原社区划片分配计划内学生;入学矛盾突出区域,打破按社区划片招生的方式,科学合理确定学校招生范围。
如有更多疑问,可咨询江阳区教育和体育局,联系电话:0830-3123591。
(来源:江阳区教育和体育局)
编辑:李永鑫
关注川南在线网微信公众号
长按或扫描二维码 ,获取更多最新资讯
其他