川南在线 发布时间:2024-03-01
三八女神节,长话短说!手速要快!
宝子们!给大家搞了一波福利!
先看看都有啥:14岁以上女生免挂号费、送鲜花和早餐、闺蜜健康沙龙、抽奖赢免费检查、水光针和超声检查惊喜折扣......
做我的闺蜜,你的健康我来护!
福利第①弹
闺蜜健康沙龙
来和医生交个朋友吧!
泸州市妇女联合会和泸州市人民医院联合组织“医生朋友在身边,陪你健康每一天”三八节闺蜜健康沙龙系列活动。
市人医的医生朋友将和你一起聊聊女性最关心的健康话题。
活动时间:
3月7日—3月29日
活动地点:
泸州市妇女儿童服务中心二楼(龙翔西路与一环路交叉口西220米)
沙龙安排:
参与人员可抽取一份惊喜!

报名方式:
扫描二维码,按要求填写即可预约报名!

咨询电话:李老师 18228958040
福利第②弹
门诊送福利
免挂号费就诊
3月8日当天,14周岁以上女性患者医院现场免费挂号就诊。
限时送好礼
3月8日09:00-10:00,女性可在门诊大厅免费领取爱心早餐1份及鲜花;另有免费抽奖活动。
福利第③弹
水光针、超声优惠
3月8日至3月29日,推出补水水光针、乳腺超声、盆底超声、妇科超声优惠活动。
报名方式
3月15日前扫描二维码报名,登记信息参加相关优惠活动项目,后期由医院相关科室与您电话预约检查时间。

扫描二维码报名
福利第④弹
孕产妇体验活动
为消除准爸妈们对分娩的紧张焦虑情绪,产科在三八节为孕产妇推出系列活动。
参观产房、分娩预演、孕期瑜伽课
活动对象:孕周在16-42周的准妈妈家庭(一名孕妇限一名家属),每次体验课限定10人。
时间:3月8日与3月9日周六上午9:00——11:00
地点:住院楼14楼产房与门诊三楼孕妇学校教室
产后瑜伽WAFF运动体验课
活动对象:产后42天后产妇,每次体验课限定10人。
时间:3月8日与3月9日周六上午10:40——11:50
地点:门诊三楼孕妇学校教室

扫描二维码报名
咨询电话:罗女士18090168126
福利第⑤弹
健康养娃 儿保帮忙
孩子的成长过程,永远是妈妈们最操心的。儿童保健科为您呈上养娃秘籍!
从0开始的养娃策略课
送你一份《0-28天新生儿的早期综合发展训练课程》,让您安心坐月子,带娃没烦恼。
本课程适用于孕晚期准妈妈,0-1月龄宝宝家庭。
异常发育行为筛查
健康养娃,从及时发现异常行为开始。为您免费送上一份儿童异常发育行为筛查,让我们及时发现问题,解决问题!

扫描二维码报名
咨询电话:
0830-2279014、18181881667
福利第⑥弹
海扶刀免定位费
不开刀、不流血、无创伤、不留疤痕,妇科的六脉神剑——海扶刀,解决您的妇科问题……现在报名,即可享海扶刀术前超声定位免费!

扫描二维码报名
咨询电话:0830-6681364
福利第⑦弹
女神专属体检优惠
时间:3月1日-3月16日
地点:沙茜院区门诊四楼健康管理部
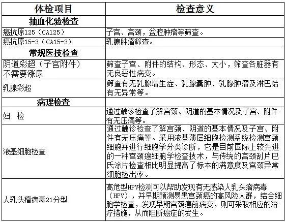
①三八节妇检套餐
原价797元 关爱价640元

(套餐含采血费、真空采血管、总检报告、健康体检档案)
另推荐个性化项目如下:
女性盆底超声检查
原价365元 关爱价292元

乳腺钼靶(不含胶片)
原价280元 关爱价242元

咨询电话:0830-6681312、6681407
(来源:泸州市人民医院)
编辑:李永鑫
关注川南在线网微信公众号
长按或扫描二维码 ,获取更多最新资讯
其他