川南在线 发布时间:2025-11-26
11月25日,生态环境部发布关于2025年生态文明建设示范区和“绿水青山就是金山银山”实践创新基地拟命名名单的公示。

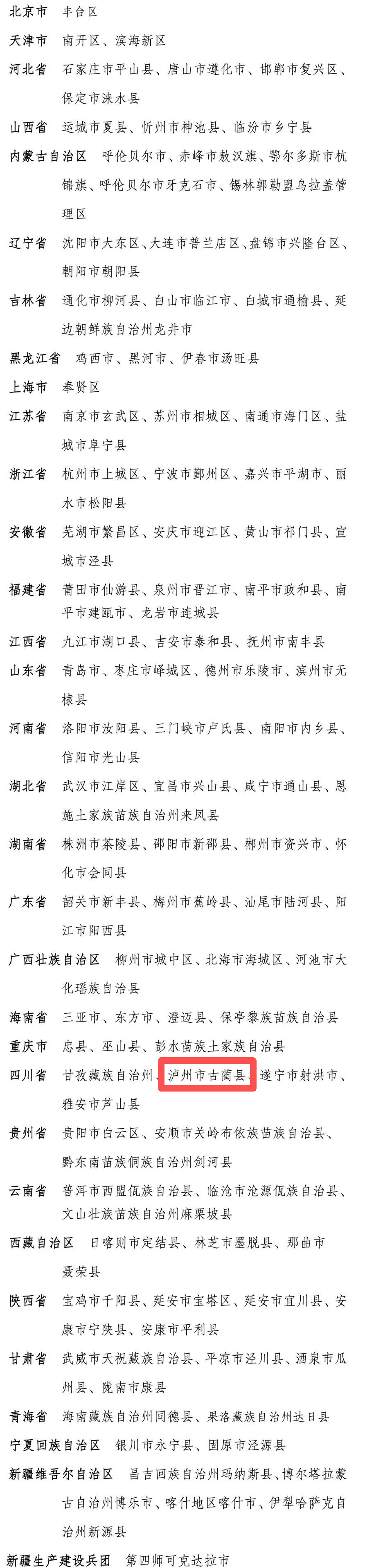
其中,2025年生态文明建设示范区拟命名名单中,泸州市古蔺县上榜。
具体名单如下:
2025年生态文明建设示范区拟命名名单

2025年“绿水青山就是金山银山”实践创新基地拟命名名单

(来源:泸州生态环境-生态环境部)
编辑:李永鑫
关注川南在线网微信公众号
长按或扫描二维码 ,获取更多最新资讯
其他