川南地区综合性网络门户

万象

【围观】泸州嬢嬢老是抛媚眼,“不正经”数十年......
08
2024-01

时间: 2024-01-08

“挤眉弄眼”数十年  66岁的陈阿姨因老是“挤眉弄眼”“抛媚眼”被人误会整整十年了,这样的面部表情在别人看来是有点不正经,但对陈阿姨而言却是折腾她苦不堪言的罕见病。  10年前,陈阿姨不知不觉出现双眼眼睑不自主抽动,一开始没太注意,直到别人...

罕见!近20年膨胀22倍,大爷脖子上长出一个“柚子”!
07
2024-01

时间: 2024-01-07

50来岁70岁近20年间大爷颈内动脉异常膨胀22倍直径11CM的巨大“瘤体”从颈部膨出仿佛脖子上“结”出一个柚子沉甸甸地压迫着颈部并随时有破裂大出血致命风险如同隐藏在身体内的一颗不定时炸弹近日西南医大附院血管外科“拆弹专家”成功为一例罕见巨...

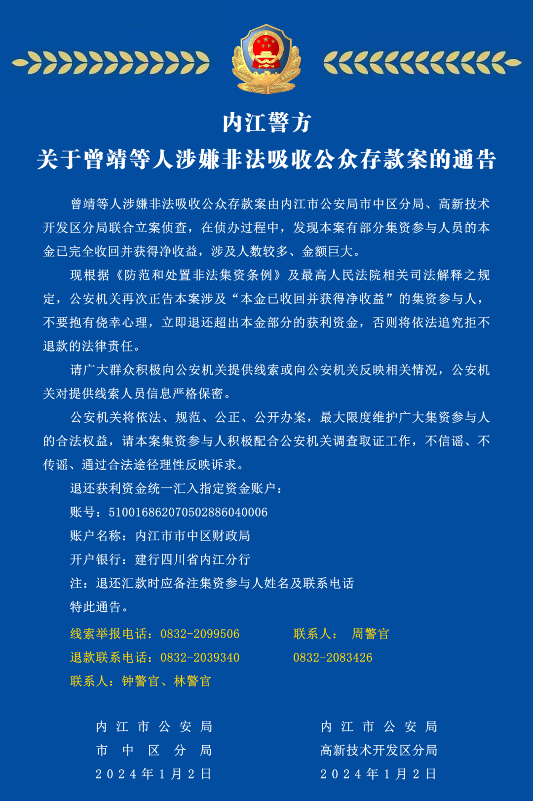
请市民举报!内江警方公开征集线索
04
2024-01

时间: 2024-01-04

 1月2日,内江市公安局市中区分局、高新技术开发区分局联合发布通告,面向社会公开征集关于曾靖等人涉嫌非法吸收公众存款案的线索。  具体如下:内江警方关于曾靖等人涉嫌非法吸收公众存款案的通告  曾靖等人涉嫌非法吸收公众存款案由内江市公安局市中...

【怎会如此】几筷腊肉竟让泸州男子“吃到昏迷”!
03
2024-01

时间: 2024-01-03

 2024年已经来啦,这也就意味着马上就要过年啦,咱们家家户户都在准备年货,谁家里能不多做一些香肠腊肉呢?  过节期间都在走亲访友,不是在这家吃,就是在那家吃,而餐桌上腊肉香肠几乎都是必备的,市民李先生对腊肉香肠情有独钟,每次都会多夹几筷子...

偷4000元钱,刚花300元就被抓……
02
2024-01

时间: 2024-01-02

 年关岁末,泸州警方持续加大各类违法犯罪行为打击力度,保护好群众的“钱袋子”,切实保障人民群众生命财产安全。  近日,叙永公安抓获多名盗窃嫌疑人。【案件一】简情回顾  11月29日10时许,群众王某报警称,其挎包被盗,且挎包内的银行卡被取现...

泸州警方2024第一“关”,贩毒、盗窃、诈骗……
02
2024-01

时间: 2024-01-02

 2023最后一天,泸州公安的最直“盘点”。  来不及了,上最直接的盘点。  2024第一天,直接“开干”,上第一“关”。  江阳区公安分局于2023年12月30日、31日,分别在云南等地抓获“拉车门”盗窃嫌疑人,2024年1月1日对嫌疑人...

非要“进来”跨年???
31
2023-12

时间: 2023-12-31

“喝了酒,泸州都是我的”系列之喝了酒“抢车、驾车、堵路”案件详情12月9日晚,泸县公安局接到群众报警,称驾车路过太伏镇老农贸市场后门附近,被一名醉酒人员把车子“抢”走。太伏派出所接110指挥中心指令,立即赶到现场处置,发现一辆川ERXXXX...

【警惕】因琐事吵架,男子一时激动喝下农药!
31
2023-12

时间: 2023-12-31

近日,刘大叔(化名)因为琐事与家人发生争吵,一时激动喝下了约15ml农药,随即就出现头晕、乏力、口腔麻木、意识不清等症状。家属立即将其送往当地医院救治,但效果不佳,遂转至西南医科大学附属中医医院城北急诊科进一步救治。值班医生陈红宇主治医师接...